Texas Instruments TPD4S480 USB Typ-C® 48V EPR-Anschlussschutz
Der TPD4S480 USB-Typ-C® 48 V EPR-Anschlussschutz von Texas Instruments bietet einen 4-Kanal-Kurzschluss-zu-VBUS -Überspannungsschutz und IEC-ESD-Schutz für CC1, CC2, SBU1 und SBU2. Aufgrund von kleinen Pin-Rastermaßen und nicht-konformen USB-Typ-C-Kabeln und Zubehör werden die VBUS -Pins zu den CC- und SBU-Pins im USB-Typ-C-Steckverbinder kurzgeschlossen. Dieser Anschlussschutz verfügt über einen ±65 V Überspannungsschutz auf CC-Pins und einen Überspannungsschutz von +65 V/-35 V auf SBU-Pins in einem 3 mm x 3 mm QFN-Gehäuse. Zu den typischen Applikationen gehören Desktop-PCs/Motherboards, Standard-, Notebook-PCs, Dockingstationen, Anschluss-/Kabeladapter und Dongles, Smartphones, Chromebooks und WOA.Der TPD4S480- Schutz enthält eine integrierte VBUS -Teilerschaltung und einen FET-Treiber, die den sicheren Betrieb von PD-Controllern, die nicht für den EPR-Betrieb eingestuft sind, ermöglichen. Dieses Bauteil enthält einen ESD-Schutz gemäß IEC 61000-4-2 für die CC1-, CC2-, SBU1- und SBU2-Pins, wodurch die Notwendigkeit entfällt, Hochspannungs-TVS-Dioden extern auf dem Steckverbinder zu platzieren.
Merkmale
- 4 Kanäle mit Kurzschluss-zu-VBUS -Überspannungsschutz (CC1, CC2, SBU1 und SBU2): 63 VDC-tolerant
- 4 Kanäle IEC 61000-4-2 ESD-Schutz (CC1, CC2, SBU1 und SBU2)
- CC1- und CC2-Überspannungsschutz-FETs für die Weiterleitung von VCONN -Leistung
- ±65 V Überspannungsschutz auf CC-Pins
- Überspannungsschutz auf SBU-Pins: +65 V/-35 V
- Integrierte VBUS -Teilerschaltung mit Freigabe für die Teilung des EPR-level-VBUS
- Integrierter FET-Treiber für die Steuerung des externen EPR-Sperrungs-FETs
- CC-Tiefentladungswiderstände, die für die Handhabung von Anwendungsfällen bei leeren Batterien in mobilen Geräten integriert sind
- 3 mm x 3 mm QFN-Gehäuse
Applikationen
- Desktop-PC/Motherboard
- Standard-Notebook-PC
- Chromebook und WOA
- Docking-Station
- Anschluss-/Kabeladapter und Dongles
- Smartphones
Funktionales Blockdiagramm
CC- und SBU-Überspannungsschutz
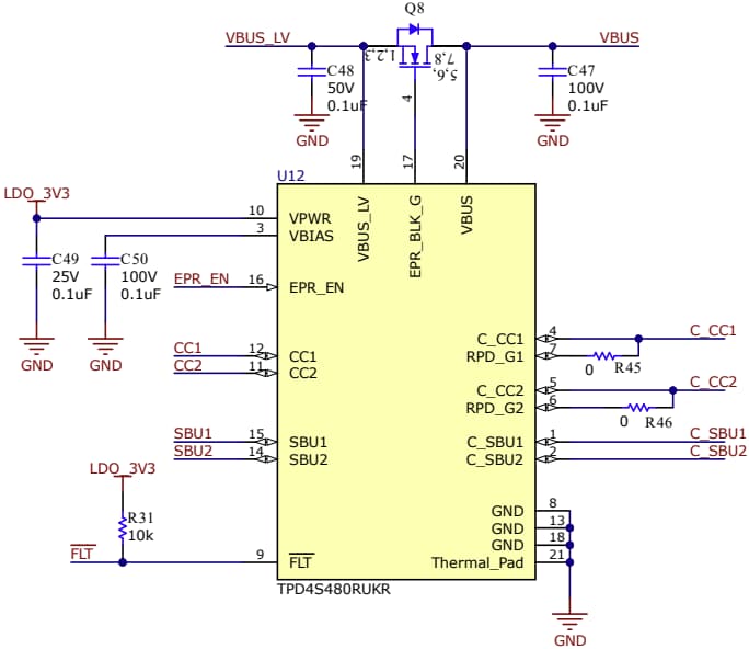
Schaltschema
Veröffentlichungsdatum: 2025-01-28
| Aktualisiert: 2025-02-23
