Texas Instruments Stapelbare integrierte Hotswap-eFuses TPS1685
Die stapelbaren, integrierten Hot-Swap-eFuses TPS1685 von Texas Instruments sind Bauteile mit Hochstrom-Schaltungsschutz und Leistungsmanagement, die mit einem genauen und schnellen Strommonitor ausgestattet sind. Diese eFuses arbeiten in einem breiten Eingangsspannungsbereich von 9 V bis 80 V und bieten einen robusten Schutz gegen Überlastungen, Kurzschlüsse und übermäßigen Einschaltstrom. Die Baureihe TPS1685 bietet einen aktiven High-Enable-Eingang mit einstellbarer Unterspannungssperre (UVLO) und einstellbarem Überspannungsschutz. Diese eFuses von TI unterstützen die Parallelschaltung mehrerer eFuses mit Gerätezustandssynchronisation und Stromverteilung.Typische Anwendungen sind Input Hotswap und Hotplug, Server und Hochleistungscomputer, Grafik- und Hardwarebeschleunigerkarten, Switches und Router für Rechenzentren und Brandmeldezentralen.Die Hotswap-eFuses TPS1685 verfügen über einen integrierten, schnellen und präzisen analogen Laststrommonitor, der eine vorausschauende Wartung und ein erweitertes dynamisches Plattform-Leistungsmanagement ermöglicht. Diese elektronischen Sicherungen sind in einem 6 mm x 5 mm groén QFN-Gehäuse mit IPC9592B-Luftstrecke für 60 V erhältlich und arbeiten in einem Temperaturbereich von -40 °C bis +125 °C.
Merkmale
- Eingangsbetriebsspannungsbereich: 9 V – 80 V
- Absoluter Maximalwert von 92 V
- Verträgt negative Spannungen bis zu -5 V am Ausgang
- Integrierter FET mit einem typischen RON = 3,5 mΩ und geringem Einschaltwiderstand
- Aktiver High-Enable-Eingang mit einstellbarem UVLO
- Einstellbarer Überspannungsschutz
- Unterstützt die Parallelschaltung mehrerer eFuses durch Sychonisierung des Bauteilstatus und Stromverteilung
- Einstellbare Ausgangsanstiegsgeschwindigkeitssteuerung (dVdt) der Anstiegsrate zum Schutz des Einschaltstroms
- Präzise Laststromüberwachung
- < 3 %="" fehler="" bei="" über="" 50–100 %="" des="" maximalen="">
- 1 MHz Bandbreite
- Schneller Schutz bei Kurzschlussereignissen
- Überwachung und Meldung des Zustands des FET
- 0,7 W√s FET SOA-Übertemperaturschutz (OTP) mit analogem Ausgang zur Überwachung der Chip-Temperatur (TEMP)
- Robuster Überstromschutz
- Leistungsschalterverhalten
- Einstellbarer Schwellwert von 2 A bis 20 A
- ±3 % Genauigkeit des Überstromschutzes
- Einstellbarer transienter Überstromtimer (ITIMER) zur Unterstützung von Spitzenströmen
- Fehleranzeigepin (FLT)
- Stromversorgungsanzeigepin (PGOOD)
- Kleiner Footprint
- 6 mm x 5 mm messendes QFN-Gehäuse
- IPC9592B Luftstrecke für 60 V
Applikationen
- Hot-Plug und Hot-Swap am Eingang
- Server und Hochleistungscomputer
- Netzwerk-Schnittstellenkarten
- Grafik- und Hardwarebeschleunigerkarten
- Schalter und Router für Rechenzentren
- Brandmeldezentrale
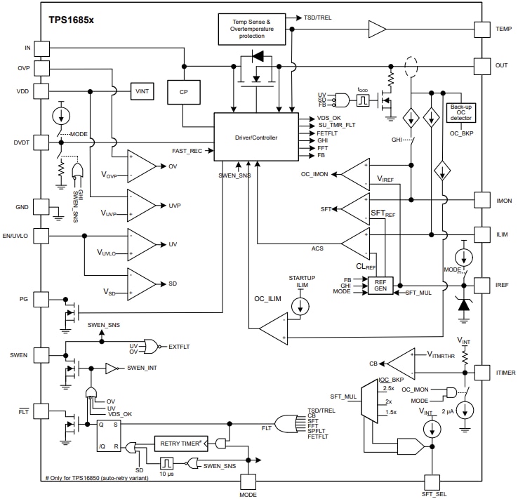
Blockdiagramm
Vereinfachtes Schaltschema
Veröffentlichungsdatum: 2025-07-03
| Aktualisiert: 2026-01-09
