Texas Instruments TPS22950LEVM Evaluierungsmodul
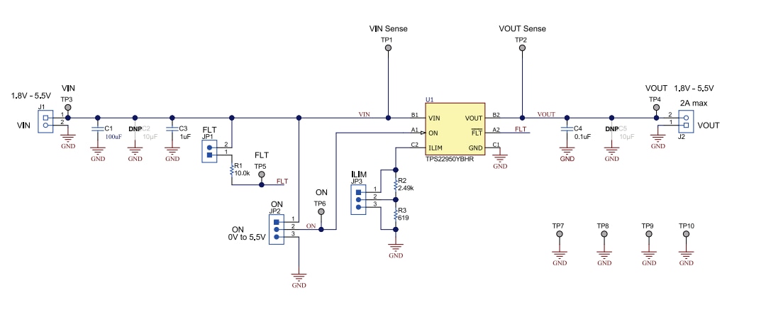
Das Texas Instruments TPS22950LEVM Evaluierungsmodul ist eine zweilagige PCB, die den TPS22950L Lastschalter enthält. Die VIN- und VOUT-Verbindungen können hohe Dauerströme verarbeiten und bieten einen niedrigen Widerstandspfad in und aus dem getesteten Bauteil. Die Testpunktverbindungen ermöglichen dem TPS22950LEVM die Steuerung des Bauteils mit benutzerdefinierten Testbedingungen und genauen RON-Messungen.Merkmale
- VIN-Eingangsspannungsbereich von 1,8 V bis 5,5 V
- Maximaler Dauerschaltstrombetrieb: 2,7 A
- Niedriger Einschaltwiderstand (RON) auf 34 mΩ (typisch)
- Einstellbare Strombegrenzung und feste schnelle Ausgangsentladung
- Thermische Abschaltung
Layout
Schaltplan
Veröffentlichungsdatum: 2022-05-25
| Aktualisiert: 2022-06-03
