Texas Instruments TPS22991 Einkanal-Lastschalter mit niedrigem RON
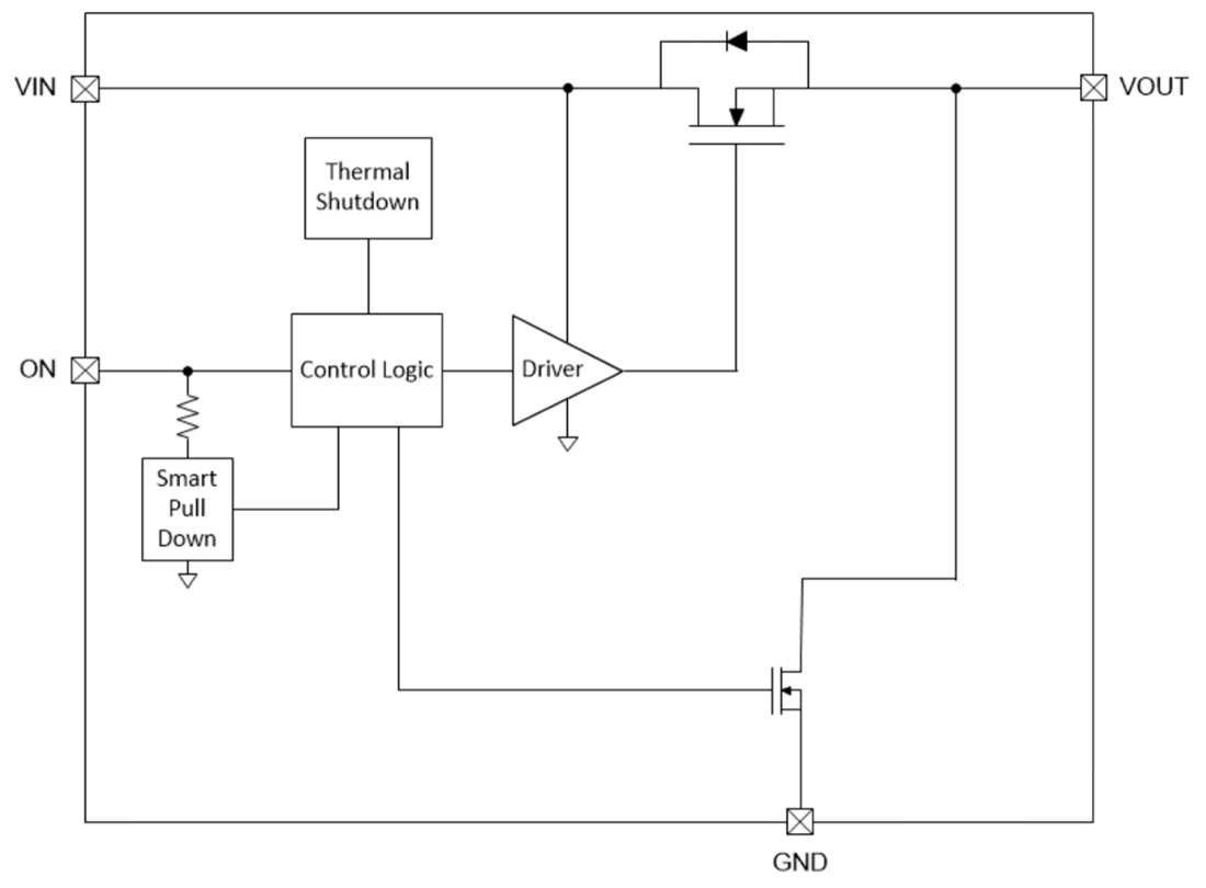
Der Einkanal-Lastschalter TPS22991 von Texas Instruments mit niedrigem RON verfügt über eine geregelte Anstiegsrate. Das Bauteil unterstützt einen maximalen Dauerstrom von 3 A und enthält einen n-Kanal-MOSFET, der über einen Eingangsspannungsbereich von 1,0 V bis 5,5 V betrieben werden kann. Der Schalter wird über einen Einschalt- und Ausschalt-Eingang gesteuert, der mit Niederspannungs-Steuersignalen verbunden werden kann.Die geringe Größe und der niedrige RON des Geräts machen es ideal für batteriebetriebene Anwendungen mit begrenztem Platzangebot. Der große Eingangsspannungsbereich des Schalters macht ihn vielseitig einsetzbar für verschiedene Spannungsschienen. Die kontrollierte Anlaufzeit des Bauteils reduziert den Einschaltstrom erheblich, der durch große Massenlastkapazitäten verursacht wird und reduziert bzw. eliminiert so Stromversorgungsschwankungen. Der TPS22991 reduziert die Gesamtgröße der Lösung, indem er einen 150-Ω-Pulldown-Widerstand für eine schnelle Ausgangsentladung (QOD) integriert, wenn der Schalter ausgeschaltet ist.
Der TPS22991 von Texas Instruments ist in einem kleinen, platzsparenden 4-Pin-UQFN-Gehäuse von 0,85 mm × 0,75 mm mit einem Rastermaß von 0,4 mm erhältlich. Das Bauteil ist für den Betrieb in einem Temperaturbereich von -55 °C bis +125 °C im Freien ausgelegt.
Merkmale
- Integrierter Einkanal-Lastschalter
- 1 V bis 5,5 V Eingangsspannungsbereich
- Maximaler Dauerschaltstrom: 3 A
- Typischer ON-Widerstand: 25 mΩ
- Niedriger Ruhestrom von IQ bei 3,3 V VIN = 6 µA (typ.)
- Niedriger Abschaltstrom von ISD bei 3,3 VIN = 14 nA (typ.)
- Gesteuerte Anstiegsrate
- Version B, BN: Anstiegszeit (tR) bei 3,3 V VIN = 141 µs
- Version C, CN: Anstiegszeit (tR) bei 3,3 V VIN = 662 µs
- Schnelle Ausgabe (QOD) von 150 Ω
- Übertemperaturschutz
- UQFN-Gehäuse von 0,85 mm x 0,75 mm, Rastermaß von 0,4 mm
Applikationen
- PC und Notebooks
- Wearables
- Solid-State-Drive (SSD)
- Industrie-PC
Funktionales Blockdiagramm
