Texas Instruments TPS22992EVM Evaluierungsmodul
Das TPS22992EVM Evaluierungsmodul von Texas Instruments ist zur Evaluierung des TPS22992 10-mΩ-Lastschalters mit einstellbarer Anstiegszeit und schneller Ausgangsentladung ausgelegt. Dieses Modul ist eine zweilagige PCB, die das TPS22992 Last Schalter-Bau Teil enthält. Das TPS22992EVM Modul wird bei einem maximalen ununterbrochenen Schaltstrombetrieb von 6 A und einem niedrigen Einschaltwiderstand (RON) von 8,7 mΩ (typisch) betrieben.Merkmale
- VBIAS-Spannungsbereich: 1,5 V bis 5 V
- Eingangsspannungsbereich: 0,1 V bis 5 V VIN
- 6 A max. Gleichstrom-Schaltbetrieb
- Niedriger Einschaltwiderstand (RON): 8,7 mΩ (typisch)
- Einstellbare Anstiegsrate und Ausgangsentladung
- Thermische Abschaltung
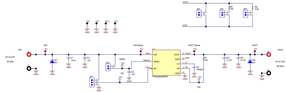
TPS22992EVM Schaltplan
Weitere Ressourcen
Veröffentlichungsdatum: 2022-04-26
| Aktualisiert: 2022-05-27
