Texas Instruments TPS22996H-Q1 Zweikanal-Automotive-Lastschalter
Der Zweikanal-Automotive-Lastschalter TPS22996H-Q1 von Texas Instruments bietet einen Eingangsspannungsbereich von 0,6 V bis 5,5 V, einen RON von 13 mΩ (typisch) und einen maximalen Dauerstrom von 4 A pro Kanal. Dieses Bauteil enthält zwei n-Kanal-MOSFETs, eine konfigurierbare Anstiegszeit, eine thermische Abschaltung und eine schnelle Ausgangsentladung (Quick Output Discharge, QOD). Der TPS22996H-Q1 Lastschalter bietet einen integrierten On-Chip-Lastwiderstand von 230 Ω für eine schnelle Ausgangsentladung, wenn der Schalter ausgeschaltet wird. Der Ruhestrom beträgt 18 µA (typisch, beide Kanäle) bei VIN = VBIAS = 5 V und 13 µA (typisch, einzelner Kanal) bei VIN = VBIAS = 5 V. Dieses Bauteil ist feuchtigkeitsbeständig und funktioniert auch mit einer 100-kΩ-Verbindung von einem beliebigen Pin zu GND oder Versorgungsspannung. Die Bauteile der Baureihe TPS22996H-Q1 sind gemäß AEC-Q100 für Fahrzeuganwendungen zugelassen und in einem kleinen, platzsparenden 8-DYC-Gehäuse von 2,1 mm x 1,2 mm erhältlich. Zu den typischen Applikationen gehören Infotainment, Kombiinstrumente und FAS-Systeme.Merkmale
- Integrierter Zweikanal-Lastschalter
- Eingangsspannungsbereich: 0,6 V bis VBIAS
- Spannungsbereich: 2,5 V bis 5,5 V VBIAS
- RON = 13 mΩ (typisch) bei VIN = 0,6 V bis 5 V VBIAS = 5 V ON-Widerstand
- Maximaler ununterbrochener Schaltstrom pro Kanal: 4 A
- Ruhestrom:
- 18 µA (typisch, beide Kanäle) bei VIN = VBIAS = 5 V
- 13 µA (typisch, Einzelkanal) bei VIN = VBIAS = 5 V
- Feuchtigkeitsbeständig:
- Das Bauteil hält den Funktionsumfang (EIN, AUS und Schutz), aber das Timing wird unter den folgenden Bedingungen beeinflusst:
- 100 kΩ Kurzschluss zu GND
- 100 kΩ Kurzschluss zum Strom
- Das Bauteil hält den Funktionsumfang (EIN, AUS und Schutz), aber das Timing wird unter den folgenden Bedingungen beeinflusst:
- Der Schwellenwert des Steuereingangs ermöglicht die Verwendung der Logikschaltung von 1,2 V 1,8 V, 2,5 V und 3,3 V
- Konfigurierbare Anstiegszeit
- Übertemperaturschutz
- Schnelle Ausgangsentladung (QOD)
Applikationen
- Infotainment
- Kombiinstrumente
- ADAS
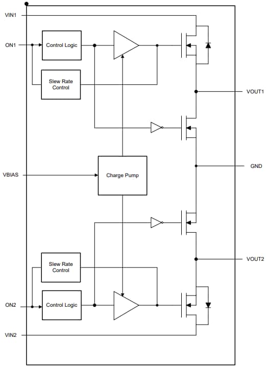
Funktionales Blockdiagramm
Typisches Applikations-Schaltungsdiagramm
Weitere Ressourcen
Veröffentlichungsdatum: 2025-01-15
| Aktualisiert: 2025-05-06
