Texas Instruments TPS23521 Hot-Swap-fähiger -48V-Controller
Texas Instruments TPS23521 Hot-Swap-fähiger -48V-Controller sind leistungsstark, verfügen über eine kleine Größe und reduzieren Kosten in Hochleistungs-Applikationen. Das Bauteil qualifiziert Hochleistungs-Telekommunikationssysteme für die Einhaltung der strengen transienten Anforderungen. Das Widerstehen von Blitzschlagprüfungen werden mit der absoluten maximalen Leistung von 200 V und der 400 µA Stromzufuhr vereinfacht. Dadurch wird eine schnelle Erholzeit ermöglicht und Neustarts des Systems werden umgangen. Die duale Strombegrenzung der Bauteile ermöglicht eine einfachere Verarbeitung von Brown-Outs und Eingangsschritten, wie dies vom ATIS 0600315.2013 gefordert wird. Darüber hinaus bietet das Bauteil einen präzisen Unter- und Überspannungsschutz zusammen mit programmierbaren Schwellwerten und Hysterese.Merkmale
- DC-Betrieb von –10 V bis –80 V, –200 V absolutes Maximum
- Soft-Start-Kondensator-Unterbrechung
- Zwei Hot-Swap-Gate-Treiber
- 400 µA Gate-Stromzufuhr
- Duale Strombegrenzung (basierend auf VDS) 25 mV ±4 % bei niedriger VDS
- 3 mV ±25 % bei hoher VDS
- Programmierbare UV (±1,5 %) und OV (±2 %) programmierbare Hysterese (±11 %)
- Erneuter Versuch nach Time-Out
- 16-Pin-TSSOP
Applikationen
- Fernfunkeinheiten
- Basisband-Einheiten
- Router und Schalter
- Kleine Zellen
- -48 V Telekommunikationsinfrastruktur
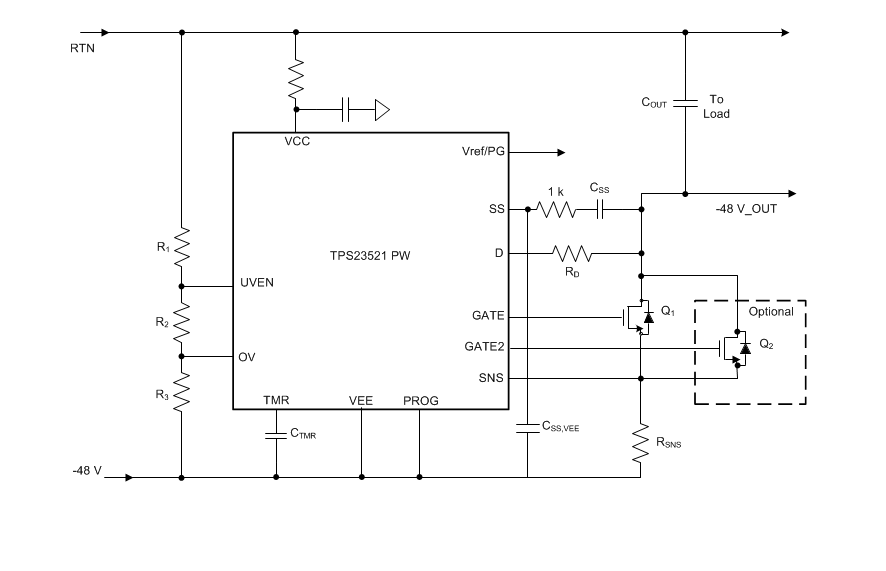
TPS23521 Blockdiagramm
Veröffentlichungsdatum: 2018-04-11
| Aktualisiert: 2022-11-23
