Texas Instruments TPS25762-Q1 Automotive-Power-Delivery-Controller
Texas Instruments TPS25762-Q1 Automotive-USB-Typ-C-® -Power-Delivery-Controller integrieren einen Buck-Boost-Wandler für Anwendungen mit einem USB-Anschluss im Fahrzeug. Der Funktionsumfang des TI TPS25762-Q1 umfasst einen integrierten Buck-Boost-Wandler mit vier Leistungsschaltern, einen Arm® Cortex®-M0, einen USB-Anschlusscontroller mit Type-C-Kabelstecker und Ausrichtungserkennung. Darüber hinaus enthalten diese Bauteile eine USB-Batterieladespezifikation Version 1.2 (BC1.2), einen USB-Endpoint-PHY, eine Stromversorgungsverwaltung und Überwachungsschaltung, einen Schutz der Anschlusspins sowie einen Überspannungs- und Kurzschlussschutz.Ein intelligenter System Policy Manager maximiert die bereitgestellte USB-Leistung und schützt das System gleichzeitig vor Spannungsspitzen und Übertemperaturen der Autobatterie.
Merkmale
- Mit den folgenden Ergebnissen gemäß AEC-Q100 qualifiziert:
- Bauteiltemperatur Klasse 1: -40 °C bis +125 °C Umgebungsbetriebstemperaturbereich
- HBM-ESD-Bauteilklassifikation Stufe 2
- CDM-ESD-Bauteilklassifikationsstufe C2b
- Verbesserter ESD-Schutz des Steckverbinder-Pins
- USB PD-Controller (Power Delivery) mit Unterstützung für programmierbare Stromversorgung (PPS).
- Breiter VIN von 5,5 V bis 18 V (40 V max.)
- Integrierte vier Buck-Boost-Leistungsschalter unterstützen eine USB PD-Ausgangsleistung bis zu 65 W
- VBUS -Ausgang von 3 V bis 21 V mit ±20 mV Schrittgröße
- IBUS -Ausgang von 0 A bis 3 A mit ±50 mA Strombegrenzungs-Schrittgröße
- VBUS -Kurzschluss zu VBAT— und GND-Schutz
- VBUS -Kabelabfallkompensation
- MFi-Überstromschutz
- Schaltfrequenz von 300 kHz, 400 kHz und 450 kHz
- DC/DC-Sync-In/Out mit Dithering
- USB-Anschluss Konfigurationsoptionen
- 1 USB-PD-Anschluss (TPS25762-Q1)
- 2 USB-PD-Anschlüsse (TPS25772-Q1)
- Konform mit USB
- USB-Typ-C-Stromversorgung Rev 3.1
- CC-Logik, VCONN -Quelle und Entladung
- Erkennung der Polarität des USB-Kabels
- Batterieladespezifikation rev 1.2
- DCP: Dedizierter Ladeanschluss
- USB-Typ-C-Stromversorgung Rev 3.1
- Legacy-Schnellladen
- 2,7-V-Teiler-3-Modus
- 1,2-V-Teilermodus
- Hochspannungs-DCP-Protokoll
- Mikro Controller-core ermöglicht
- Firmware-Aktualisierungen
- Versorgungsspannungs- und temperaturabhängiges Energiemanagement
- Kurzschluss-zu-VBUS - und VBAT -Schutz
- VBUS
- Px_ DP und Px_DM
- Px_CC1 und Px_CC2
Applikationen
- Automotive-USB-Ladung
- Automotive-Media-Hub
- Automotive-Haupteinheit
- Rücksitz-Entertainment
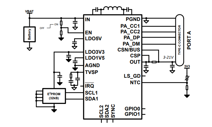
Typische Applikation
Blockdiagramm
Veröffentlichungsdatum: 2023-01-20
| Aktualisiert: 2025-01-07
