Texas Instruments TPS2592xx eFuse mit Schaltungsschutz
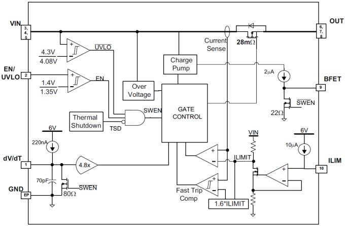
Die eFuses-Schaltkreissicherungen TPS2592xx von Texas Instruments sind hoch integrierte Schaltkreissicherungen und Energiemanagementlösungen in ultrakleiner Ausführung. Für diese Bauteile werden nur wenige externe Komponenten verwendet und sie bieten mehrere Schutzarten. Sie stellen eine robuste Absicherung gegen Überlast, Kurzschlüsse, Überspannungen, überhöhte Einschaltströme und Sperrströme dar. Die Strombegrenzungsstufen lassen sich über einen einzelnen externen Widerstand einstellen, deren Werte Richttoleranzen von ±15% aufweisen. Überspannungen werden über interne Klemmschaltungen auf einen sicheren festgelegten Höchstwert begrenzt, wozu keine externen Komponenten erforderlich sind. In Fällen mit speziellen Anforderungen an Spannungsverläufe wird ein dV/dT-Kontakt bereitgestellt, der sich über einen einzelnen Kondensator steuern lässt, um angemessene ausgangsseitige Anstiegsstufen zu gewährleisten. In vielen Systemen, z. B. bei SSDs, sind gespeicherte kapazitive Ladungen zur späteren Entladung über die FET-Body-Diode und folgendem Spannungsabfall oder kurzgeschlossenem Eingangskanal nicht zulässig. Der BFET-Kontakt ist für derartige Systeme konzipiert. Ein externer NFET lässt sich „Back to Back (B2B)“ am TPS2592-Ausgang und am vom BFET gesteuerten Gate anschließen, um einen Stromfluss von der Last zur Quelle zu verhindern.Merkmale
- 12V eFuse - TPS2592Ax
- 5V eFuse - TPS2592Bx
- 4.5V - 18V Protection - TPS2592Zx
- Integrated 28mΩ Pass MOSFET
- Fixed Over-Voltage Clamp (TPS2592Ax/Bx)
- Absolute Maximum Voltage of 20V
- 2A to 5A Adjustable ILIMIT (±15% Accuracy)
- Reverse Current Blocking Support
- Programmable OUT Slew Rate, UVLO
- Built-in Thermal Shutdown
- UL Recognition Pending
- Safe during Single Point Failure Test (UL60950)
- Small Foot Print - 10L (3mm x 3mm) VSON
Applikationen
- HDD and SSD Drives
- Set Top Boxes
- Servers / AUX Supplies
- Fan Control
- PCI/PCIe Cards
- Switches/Routers
Block Diagram
Veröffentlichungsdatum: 2014-02-06
| Aktualisiert: 2022-03-11
