Texas Instruments TPS25947 5,5-A-eFuses
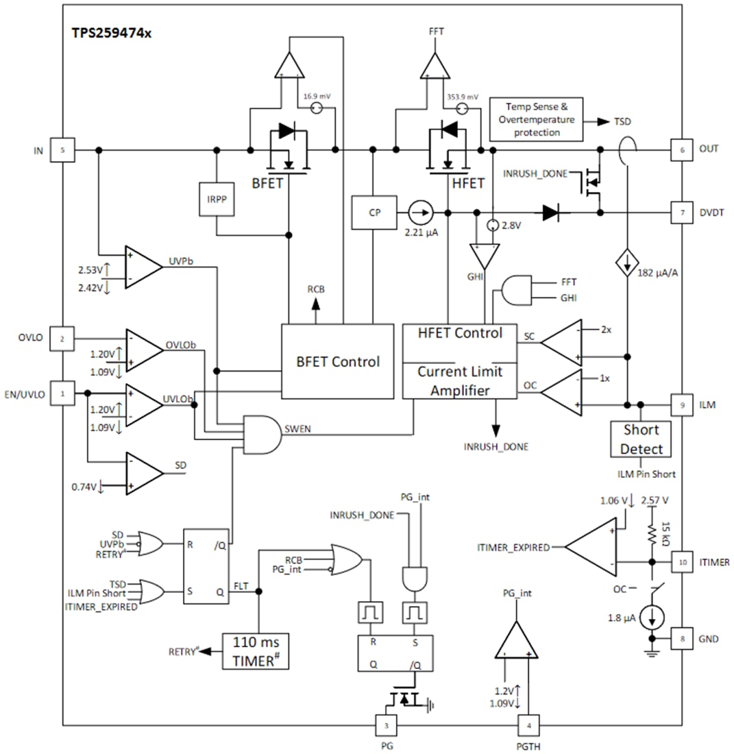
Texas Instruments TPS25947 5,5-A-eFuses sind eine hochintegrierte Schaltungsschutz- und Leistungsmanagementlösung in einem kleinen Gehäuse. Die Bauteile bieten mehrere Schutzmodi mit sehr wenigen externen Komponenten und sind ein robuster Schutz gegen Überlast, Kurzschlüsse, Überspannungen, Umpolung und übermäßigen Einschaltstrom. Mit integrierten Back-to-Back-FETs wird der Rückstromfluss vom Ausgang zum Eingang jederzeit gesperrt, wodurch sich die Bauteile hervorragend für Leistungs-MUX-/O-Ring-Applikationen eignen. Darüber hinaus eignen sie sich hervorragend für Systeme, die eine lastseitige Energie benötigen, um die Speicherung für den Fall, dass die Eingangsstromversorgung ausfällt, zu halten. Die Bauteile verwenden ein lineares O-Ring-basiertes Schema, um einen DC-Rückstrom von nahezu Null zu gewährleisten und emuliert das Verhalten der Ideal-Diode mit minimalem Durchlass-Spannungsabfall und minimaler Verlustleistung.Die Ausgangs-Anstiegsrate und der Einschaltstrom können mit einem einzelnen externen Kondensator angepasst werden. Lasten werden vor Eingangsüberspannungsbedingungen geschützt, indem der Ausgang auf eine sichere feste maximale Spannung (Pin-wählbar) geklemmt oder der Ausgang unterbrochen wird, wenn der Eingang einen einstellbaren Überspannungsschwellwert überschreitet. Die Bauteile reagieren auf die Ausgangsüberlastung, indem sie den Strom aktiv begrenzen oder die Schaltung unterbrechen. Der Schwellenwert der Ausgangsstrombegrenzung sowie der transiente Überstrom-Ausblendungstimer sind vom Benutzer einstellbar. Der Strombegrenzungs-Steuerpin fungiert auch als analoger Laststrom-Wächter. Die Bauteile sind in einem 10-Pin-HotRod-QFN-Gehäuse von 2 mm × 2 mm für eine verbesserte thermische Leistungsfähigkeit und einen reduzierten System-Footprint verfügbar. Der TPS25947 von Texas Instruments ist für den Betrieb über einen Sperrschichttemperaturbereich von -40 °C bis +125 °C ausgelegt.
Merkmale
- Großer Betriebseingangsspannungsbereich: 2,7 V bis 23 V
- Absolutes Maximum von 28 V
- Widersteht negativen Spannungen von bis zu -15 V
- Integrierte Back-to-Back-FETs mit niedrigem Einschaltwiderstand (RON = 28,3 mΩ (typisch))
- Betrieb der Ideal-Diode mit echter Rückstromsperre
- Schneller Überspannungsschutz
- Überspannungsklemme (OVC) mit einem Pin-wählbaren Schwellenwert (3,8 V, 5,7 V, 13,8 V) mit einer Anschwingzeit von 5 µs (typisch) oder
- Einstellbare Überspannungssperre (OVLO) mit einer Anschwingzeit von 1,2 µs (typisch)
- Überstromschutz mit Laststromüberwachungsausgang (ILM)
- Aktive Strombegrenzung ODER Leistungsschalter-Optionen
- Einstellbarer Schwellenwert (ILIM) von 0,5 A bis 6 A
- ±10 % Genauigkeit für ILIM > 1 A
- Einstellbarer transienter Ausblendungs-Timer (ITIMER), um Spitzenströme von bis zu 2 x ILIM zu ermöglichen
- Genauigkeit der Ausgangslaststromüberwachung: ±6 % (IOUT ≥ 1 A)
- Schneller Trennschalter für Kurzschluss-Sicherung
- Anschwingzeit: 500 ns (typisch)
- Einstellbare (2 x ILIM) und feste Schwellenwerte
- Aktiver hoher Freigabeeingang mit einstellbarem Schwellenwert der Unterspannungssperre (UVLO)
- Anpassbare Ausgangsanstiegsraten-Steuerung (dVdt)
- Übertemperaturschutz
- Digitale Ausgänge
- Prioritätsleistungs-MUX-Steuerung (AUXOFF) und Fehleranzeige (FLT) ODER
- Power-Good-Anzeige (PG) mit einem einstellbaren Schwellenwert (PGTH)
- UL 2367-Zulassung (ausstehend)
- IEC 62368 CB-Zertifizierung (ausstehend)
- Kleiner Footprint: QFN von 2 mm x 2 mm, Rastermaß von 0,45 mm
Applikationen
- Leistungs-MUX/O-Ring
- Adaptereingangsschutz
- USB-PD-Schutz – PC/Notebook/Bildschirme/Docks
- Server-/PC-Motherboard-/Add-on-Karten
- Unternehmensspeicher – RAID/HBA/SAN/eSSD
- Monitore zur Patientenüberwachung
Funktionales Blockdiagramm
