Texas Instruments TPS274C65/65CP Vierkanal-High-Side-Schalter
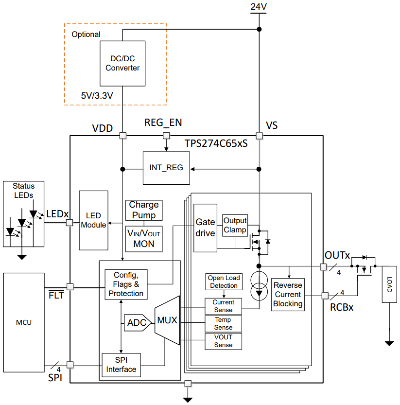
Die intelligenten 65 mΩ-Vierkanal-High-Side-Schalter TPS274C65/65CP von Texas Instruments verfügen über einen integrierten ADC und eine serielle Schnittstellensteuerung (SPI), um den Anforderungen industrieller Steuerungssysteme gerecht zu werden. Der niedrige RDSON (65 mΩ) minimiert die Verlustleistung des Bauteils auch bei hohem Ausgangslaststrom. Diese 12- bis 36-V-Schalter enthalten Schutz- und Diagnosefunktionen, um Systeme vor schädlichen Ereignissen wie Kurzschlüssen oder Lastausfällen zu schützen. Die TPS274C65-Module schützen vor Fehlern durch einen zuverlässigen Strombegrenzungssollwert von 300 mA bis 2,6 A und bieten somit Schutz unabhängig vom Ausgangslaststrom. Die intelligenten 65 mΩ-Vierkanal-High-Side-Schalter TPS274C65/65CP von TI sind in einem 6 mm x 6 mm kleinen QFN-Gehäuse mit 0,5 mm Pin-Raster erhältlich. Zu den typischen Anwendungen gehören industrielle speicherprogrammierbare Steuerungssysteme (SPS), digitale Ausgangsmodule, IOLink-Master-Ports und Sensorversorgungen.Merkmale
- 65 mΩ RON SPI-gesteuerter intelligenter Vierkanal-High-Side-Schalter
- Der niedrige RON sorgt für geringe Verlustleistung bei DC-Lasten von 500 mA bis 2 A/1,9 A
- Die SPI-Steuerung ermöglicht eine einfache Isolierung der Steuerung vom Ausgang
- 6 mm x 6 mm kleines, unbedrahtetes Gehäuse mit 0,5 mm Pin-Raster
- Kann induktive, kapazitive und ohmsche Lasten ansteuern
- Duale Strombegrenzungsschwelle für das Einschaltstrommanagement
- Integrierte Ausgangsklemme zur Entmagnetisierung induktiver Lasten
- Einstellbare Strombegrenzung ermöglicht verbesserte Zuverlässigkeit auf Systemebene
- Aktueller Grenzsollwert von 300 mA bis 2,2 A/1,9 A
- Robuster Ausgangsschutz
- Integrierte thermische Abschaltung
- Schutz gegen Masseschlüsse
- Konfigurierbare Fehlerbehandlung
- Diagnosefunktionen ermöglichen verbesserte Modulintelligenz
- Messungen des Ausgangslaststroms
- Erkennung von Drahtbrüchen und Kurzschlüssen
Applikationen
- Industrielle PLC-Systeme
- Digitale Ausgangsmodule
- IOLink-Master-Ports
- Sensorversorgung
Typisches Anwendungsschema
Veröffentlichungsdatum: 2023-05-04
| Aktualisiert: 2024-05-29
