Texas Instruments TPS3847085 18V 30nA Spannungswächter
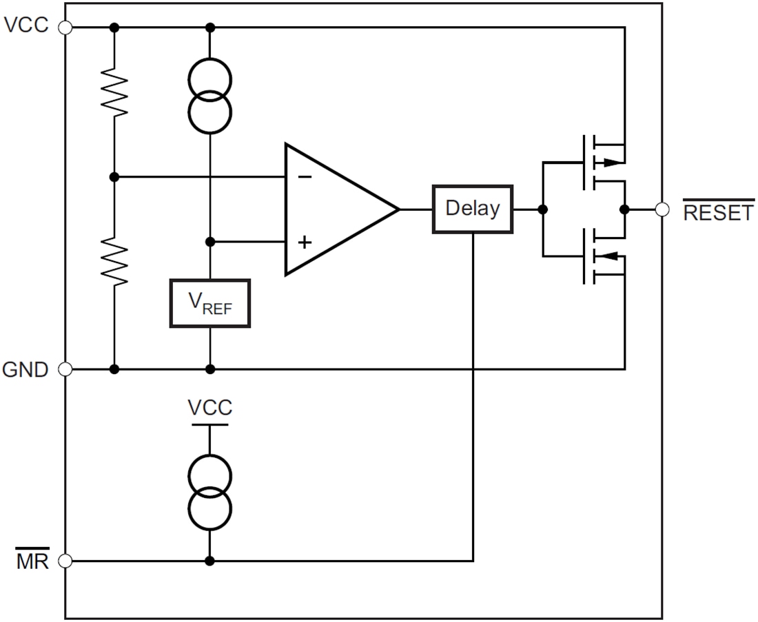
Der TPS3847085 Spannungswächter mit 18V und 30nA von Texas Instruments ist ein Gerät mit einer breiten Betriebsspannung und sehr niedrigem Stromverbrauch, das die Spannung am Versorgungskontakt überwacht. Das Gerät aktiviert ein niedrig-aktives Rücksetz-Signal, wann immer die CC-Versorgungsspannung unter die werksseitig getrimmte Rücksetzschwellenspannung sinkt. Der Rücksetzausgang bleibt für 20ms (max.) aktiv, nachdem die VCC-Spannung über die Schwellenspannung steigt. Der ultra-niedrige Stromverbrauch von 380nA kombiniert mit 18V-Kapazität macht den TPS3847 ideal für den Einsatz in tragbaren Anwendungen und Anwendungen mit geringem Stromverbrauch. Der TPS3847 bietet präzise, werksseitig getrimmte Schwellenspannungen und einen extrem stromsparenden Betrieb. Der TPS3847 ist in einem 5-poligen Industrie-Standard, SOT-23-Gehäuse erhältlich.Merkmale
- 380nA ultra-low supply current
- 4.5V to 18V wide supply voltage range
- ±2.5% high threshold accuracy
- Internal hysteresis
- Push-pull output
- 20ms (max) delay timing
- Factory-trimmed, fixed-voltage thresholds
- -40°C to 85°C specified operating temperature range
- Operational from -40°C to 105°C
- 5-pin SOT-23 package
Applikationen
- Portable and battery-powered equipment
- Desktops, notebooks, and ultrabooks
- Industrial systems
- Servers
- Security systems
Typical Application
Veröffentlichungsdatum: 2014-09-18
| Aktualisiert: 2024-05-02
