Texas Instruments TPS40210-EP Eingangsstrommodus-Aufwärts-Controller
Texas Instruments TPS40210-EP Eingangsstrommodus-Aufwärts-Controller ist ein nicht synchroner Aufwärts-Controller mit einer breiten Eingangsspannung (4,5 V bis 52 V). Das Gerät eignet sich für Topologien, die einen N-Kanal-FET mit geerdeter Quelle benötigen, einschließlich Aufwärts-, Flyback-, SEPIC- und verschiedene LED-Treiber-Anwendungen. Das Gerät verfügt über einen programmierbaren Soft-Start, Überstromschutz mit automatischem Wiederholversuch und eine programmierbare Oszillatorfrequenz. Die Strommodus-Regelung sorgt für ein verbessertes Einschwingverhalten und eine vereinfachte Schleifenkompensation. Zu den typischen Applikationen gehören LED-Beleuchtungen, industrielle Steuerungssysteme und batteriebetriebene Systeme.The Texas Instruments TPS40210-EP devices have gold bond wires, a temperature range of –55 to +105°C, and an SnPb lead finish. The TPS40210-Q1 and TPS40211-Q1 devices are AEC-Q100 qualified for automotive applications.
Merkmale
- Für Aufwärts-, Sperrwandler-, SEPIC-, LED-Treiber-Apps
- Breite Betriebseingangsspannung: 4,5 V bis 52 V
- Einstellbare Oszillator-Frequenz
- Festfrequenz-Strommodusregelung
- Interne Neigungskompensation
- Integrierter Low-Side-Treiber
- Programmierbarer geschlossener Schleifen-Soft-Start
- Überstromschutz
- Fähig zur externen Synchronisierung
- Referenz 700 mV
- Stromsparende Deaktivierungsfunktion
Applikationen
- LED-Beleuchtung
- Industrielle Steuerungssysteme
- Batteriebetriebene Systeme
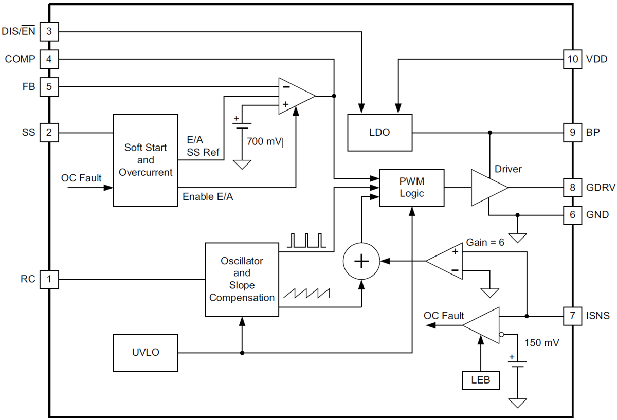
Funktionales Blockdiagramm
Veröffentlichungsdatum: 2016-03-31
| Aktualisiert: 2025-06-06
