Texas Instruments TPS4810-Q1 Smart-High-Side-Treiber
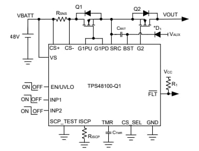
Der Texas Instruments TPS4810-Q1 Smart-High-Side-Treiber ist ein 100 V-Bauteil mit niedrigem IQ, das mit dem TPS1210-Q1 Treiber Pin-zu-Pin-kompatibel ist. Dieser TPS4810-Q1 Treiber eignet sich hervorragend für 12 V-, 24 V- und 48 V-Systemdesigns. Der TPS4810-Q1 Treiber kann Lasten vor negativen Versorgungsspannungen bis -65 V widerstehen und schützen. Dieser Treiber enthält zwei starke 2-A-Gate-Treiber (Quellen und Senken) mit separaten Steuereingängen (INP1, INP2) zur Ansteuerung von Back-to-Back-MOSFETs in einer gemeinsamen Quellenkonfiguration. Der TPS4810-Q1 Treiber ist gemäß AEC-Q100 für Fahrzeuganwendungen zugelassen.Der TPS4810-Q1 Treiber zeigt Fehler am Open-Drain-Ausgang während Kurzschluss-, Ladungspumpen-Unterspannungs- und Eingangsunterspannungsbedingungen an. Dieser Treiber bietet einen konfigurierbaren Kurzschlussschutz mit ISCP- und TMR-Pins zur Anpassung des Schwellenwerts und der Anschwingzeit. Der TPS4810-Q1 Treiber ist in einem 19-Pin-VSSOP-Gehäuse (5,1 mm x 3 mm) verfügbar. Dieser Treiber wird in Applikationen wie z. B. kabellosen Elektrowerkzeugen, DC/DC-Wandlern, Automotive-Stromverteilerboxen und 48-V-Automotive-Li-Ionen-Batteriemanagementsystemen verwendet.
Merkmale
- AEC-Q100-qualifiziert für Fahrzeuganwendungen
- Bauteiltemperatur Klasse 1: -40 °C bis 125 °C Umgebungsbetriebstemperaturbereich
- Pin-zu-Pin-kompatibel mit TPS1210-Q1 Treiber
- Integrierte 11-V-Ladungspumpe mit 345-µA-Kapazität
- 3,5 V bis 95 V Eingangsspannungsbereich (100 V absolutes Maximum)
- Eingangsverpolungsschutz bis -65 V
- Niedriger Ruhestrom, 35 µA im Betrieb
- Niedriger 1,5-µA-Abschaltstrom (EN/UVLO = niedrig)
- Fehleranzeige (FLT) bei Kurzschlussfehlern, Ladungspumpen-Unterspannung, Eingangsunterspannung und Kurzschluss-Komparator-Diagnose (SCP _ TEST)
- Zwei starke 2-A-Gate-Treiber (Quellen und Senken) für den Back-to-Back-MOSFET-Antrieb mit separaten Steuereingängen (INP1 und INP2).
- Einstellbarer Kurzschlussschutz (ISCP) mit externem Rsense oder MOSFET-VDS -Erkennung mit einstellbarer Verzögerung (TMR)
- High- oder Low-Side-Strommesskonfiguration (CS _ SEL)
- Einstellbare Eingangs-Unterspannungssperre (UVLO)
Applikationen
- Batteriebetriebene Elektrowerkzeuge
- DC/DC-Wandler
- Automotive-Stromverteilungsboxen
- 48 V Automotive-Li-Ionen-Batteriemanagementsysteme
Funktionales Blockdiagramm
Applikationsschaltung mit externer Versorgung zu BST
Veröffentlichungsdatum: 2025-01-16
| Aktualisiert: 2025-03-09
