Texas Instruments TPS48110Q1EVM Evaluierungsmodule
Das TPS48110Q1EVM Evaluierungsmodul von Texas Instruments ist zur Evaluierung des TPS48110-Q1 automotive-Smart-high-side-Treibers ausgelegt. Der TPS48110-Q1 Treiber wird bei einer Eingangsspannung von 3,5 V bis 80 V betrieben und verfügt über eine starke Gate-Antriebsstärke von 4 A, um parallelgeschaltete MOSFETs in Hochstrom-designs zu ermöglichen. Der TPS48110Q1EM verfügt über einen programmierbaren Leistungsschalter-Timer, einen Laststromüberwachungsausgang und programmierbare automatische Wiederholungs- und Verriegelungsoptionen. Dieses Evaluierungsmodul eignet sich für PTC-Heizgeräte, eine Stromverteilungseinheit und eCAT-Heizgeräte.Merkmale
- Betriebsspannungsbereich: 3,5 V bis 80 V
- 5 A bis 50 A einstellbarer Überstromschutz mit On-Board-Steckbrücken
- Programmierbarer Leistungsschalter-Timer
- Analoger Stromüberwachungsausgang
- LED-Statusanzeige für Überstrom- und Übertemperaturfehler
Applikationen
- PTC-Heizgeräte
- Stromverteilungsgeräte
- eCAT-Heizgeräte
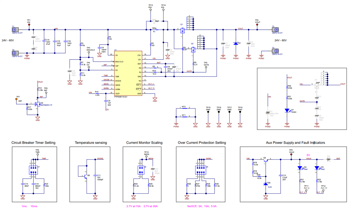
Schaltplan
Weitere Ressourcen
Veröffentlichungsdatum: 2023-02-16
| Aktualisiert: 2023-03-02
