Texas Instruments TPS4812-Q1 High-Side-Schalter-Controller

Texas Instruments TPS4812-Q1 High-Side-Schalter-Controller sind eine Produktfamilie von Bauteilen mit niedrigem IQ, die sich für Automotive-Systemdesigns von 12 V, 24 V und 48 V eignen. Diese Controller enthalten zwei integrierte Gate-Treiber und eine integrierte 12-V-Ladungspumpe. Die TPS4812-Q1 Controller bestehen aus einem genauen Stromsensorausgang (±2 % bei 30 mV VSNS) (IMON), der Systeme für das Energiemanagement ermöglicht. Diese Controller zeigen Fehler im Open-Drain-Ausgang während Kurzschlüssen, Überstrom, Ladungspumpen-Unterspannung und externen FET-Übertemperaturbedingungen an. Die TPS4812-Q1 Controller sind für Fahrzeuganwendungen AEC-Q100-qualifiziert.

Die TPS4812-Q1 Controller verfügen über einen integrierten Verpolungsschutz bis hinunter zu -65 V und benötigen keine externen Komponenten zum Schutz der ICs während eines Eingangs-Verpolungsfehlers. Darüber hinaus verfügen diese Controller über eine NTC-basierte Übertemperaturmessung (TMP) und einen Überwachungsausgang (ITMPO). Die TPS4812-Q1 Controller werden in einem Eingangsspannungsbereich von 3,5 V bis 95 V betrieben und sind in einem 23-Pin-VQFN
-Gehäuse (4 mm x 4 mm) verfügbar. Diese Controller werden in DC/DC-Wandlern, Karosseriesteuerungsmodulen, Batteriemanagementsystemen und Stromverteilungskästen verwendet.

Merkmale

  • AEC-Q100 Automotive-qualifiziert für Temperaturklasse 1
  • Eingangsspannungsbereich (100 V absolutes maximum): 3,5 V bis 95 V
  • Eingangs- und Ausgangsverpolungsschutz bis hinunter zu -65 V
  • TPS48120-Q1 (I2t aktiviert) und TPS48121-Q1 (I2t deaktiviert)
  • Integrierte 12-V-Ladungspumpe
  • NTC-basierte Übertemperaturmessung (TMP) und Überwachungsausgang (ITMPO)
  • Niedriger IQ = 20 µA im Stromsparmodus (LPM = niedrig)
  • Präzise und schnelle Kurzschluss-Sicherung (5 µs)
  • Niedriger Abschaltstrom (EN/UVLO = niedrig) von 1 µA
  • Dualer Gate-Drive:
    • Gate: 0,5 A src/2 A Senke
    • G: 100 μA src/0,39 A Senke
  • Präziser I2t-Überstromschutz (IOC) mit einstellbarem Leistungsschalter-Timer (I2t)
  • Genauer bidirektionaler analoger Stromüberwachungsausgang (IMON, I_DIR): ±2 % bei 30 mV VSNS
  • Fehleranzeige bei Kurzschlussfehlern, I2t, Ladungspumpen-UVLO und Übertemperatur
  • Genaue (±2 %) und einstellbare Unterspannungssperre (UVLO)

Applikationen

  • DC/DC-Wandler
  • Karosseriesteuerungsmodule
  • Batteriemanagementsysteme
  • Stromverteilungkästen

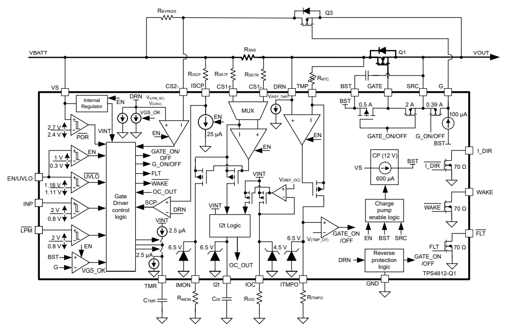
Funktionales Blockdiagramm

Blockdiagramm - Texas Instruments TPS4812-Q1 High-Side-Schalter-Controller

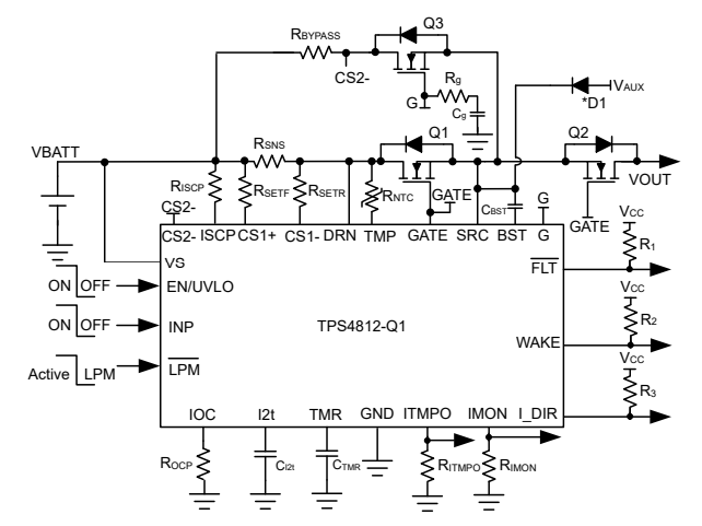
Applikations-Schaltung mit externer Versorgung zu BST

Applikations-Schaltungsdiagramm - Texas Instruments TPS4812-Q1 High-Side-Schalter-Controller
Veröffentlichungsdatum: 2025-01-16 | Aktualisiert: 2025-08-26