Texas Instruments TPS4813-Q1 High-Side-Treiber
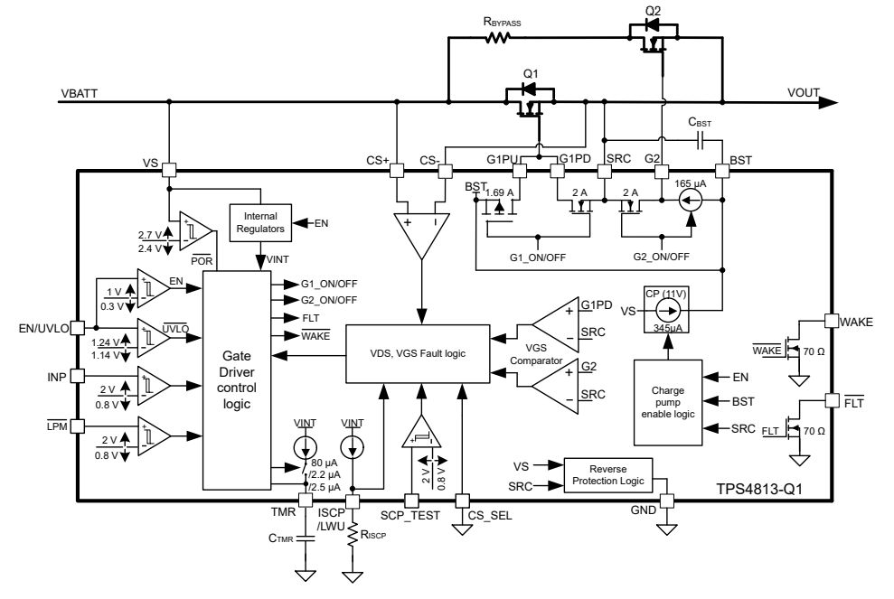
Der Texas Instruments TPS4813-Q1 High-Side-Treiber ist ein 100-V-Bauteil mit niedrigem IQ, der für Systeme von 12 V, 24 V und 48 V ausgelegt ist. Dieser Treiber enthält zwei Gate-Treiber mit einer 1,69 A Source- und 2 A Sink-Kapazität zur Ansteuerung von MOSFETs im Hauptpfad. Der Treiber TPS4813-Q1 besteht ebenfalls aus einer 165 µA Quelle und einer 2 A Senke für den Low-Power-Pfad. Dieser Treiber bietet eine einstellbare Kurzschluss-Sicherung, für die die MOSFET VDS-Erkennung oder ein externer RSNS-Widerstand verwendet wird. Der Treiber TPS4813-Q1 ist gemäß AEC-Q100 für Automobilanwendungen qualifiziert.Der Treiber TPS4813-Q1 kann Lasten von negativen Versorgungsspannungen bis hinunter zu -65 V widerstehen und schützen. Dieser Treiber verfügt über eine integrierte Ladungspumpe mit 11 V und einen schnellen Übergang vom Low-Power-Modus in den aktiven Modus mit WAKE-Anzeige. Der Treiber TPS4813-Q1 bietet einen einstellbaren Schutz vor Unterspannung (UVLO) am Eingang. Dieser Treiber wird in Li-Ionen-Fahrzeuganwendungen von 48 V und Stromverteilerkästen eingesetzt.
Merkmale
- AEC-Q100-qualifiziert für Temperaturklasse 1
- Gerätetemperaturklasse 1: Betriebstemperaturbereich von -40 °C bis 125 °C
- Eingabebereich von 3,5 V bis 95 V (absolutes Maximum: 100 V)
- Verpolungsschutz bis zu -65 V
- Integrierte Ladepumpe mit 11 V
- Niedriger Ruhestrom, von 35 µA im Energiesparmodus (LPM = Low)
- Kurzschlusskomparator-Diagnose (SCP_TEST)
- Einstellbare Eingangsunterspannungsabschaltung (UVLO)
- Niedriger Abschaltstrom (EN/UVLO = Low): 1 µA (typisch)
- Starke Gate-Ansteuerung (G1PU/G1PD: 1,69 A Source und 2 A Sink)
- Schneller Übergang vom Energiesparmodus in den aktiven Modus mit WAKE-Anzeige
- Einstellbarer Kurzschlussschutz (ISCP) mit einstellbarer Reaktionszeit (TMR) und Fehlerflaggenausgang (FLT)
- Umschaltzeit vom Low-Power-Pfad zum Hauptpfad von 8 µs durch externen LPM-Trigger (Low-to-High)
- Einstellbarer Schwellenwert für Last-Wake-Up (ILWU) mit Umschaltung (6 µs) vom stromsparenden Pfad auf den Hauptpfad
- Fehleranzeige bei Kurzschluss, Unterspannung der Ladepumpe und Eingangsunterspannung
Applikationen
- Li-Ion 48 V im Automobilbereich
- Stromverteilerkasten
Funktionales Blockdiagramm
Applikations-Schaltungs-Diagramm
Weitere Ressourcen
Veröffentlichungsdatum: 2025-01-16
| Aktualisiert: 2025-05-06
