Texas Instruments TPS53353 20A Synchronous Buck Converter

Texas Instruments TPS53353 20A Synchronous Buck Converter with Eco-mode™ is a synchronous switcher that features 5.5mΩ / 2.2mΩ integrated MOSFETs, accurate 1%, 0.6V reference, and an integrated boost switch. The TPS53353 provides a 3V to 15V wide conversion input voltage range, very low external component count, D-CAP™ mode control for super fast transient response, auto-skip mode operation, internal soft-start control, selectable frequency, and no need for compensation.

This Texas Instruments synchronous buck converter is ideal for use in a variety of applications, including server/storage, workstations and desktops, and telecommunications infrastructure.

Features

  • 3V to 15V Conversion Input Voltage Range
  • 4.5V to 25V VDD Input Voltage Range
  • 92% efficiency from 12V to 1.5V at 20A
  • 0.6V to 5.5V Output Voltage Range
  • 5V LDO Output
  • Supports Single Rail Input
  • Integrated Power MOSFETs with 20A of Continuous Output Current
  • Auto-Skip Eco-mode™ for Light-Load Efficiency
  • <10μA Shut Down Current
  • D-CAP™ Mode with Fast Transient Response
  • Selectable Switching Frequency from 250kHz to 1MHz with External Resistor
  • Selectable Auto-Skip or PWM-Only Operation
  • Built-in 1% 0.6V Reference
  • 0.7ms, 1.4ms, 2.8ms, and 5.6ms
  • Selectable Internal Voltage Servo Soft-Start
  • Integrated Boost Switch
  • Pre-Charged Start-up Capability
  • Adjustable Overcurrent Limit with Thermal Compensation
  • Overvoltage, Undervoltage, UVLO and Over-Temperature Protection

Applications

  • Server/Storage
  • Workstations and Desktops
  • Telecommunications Infrastructure

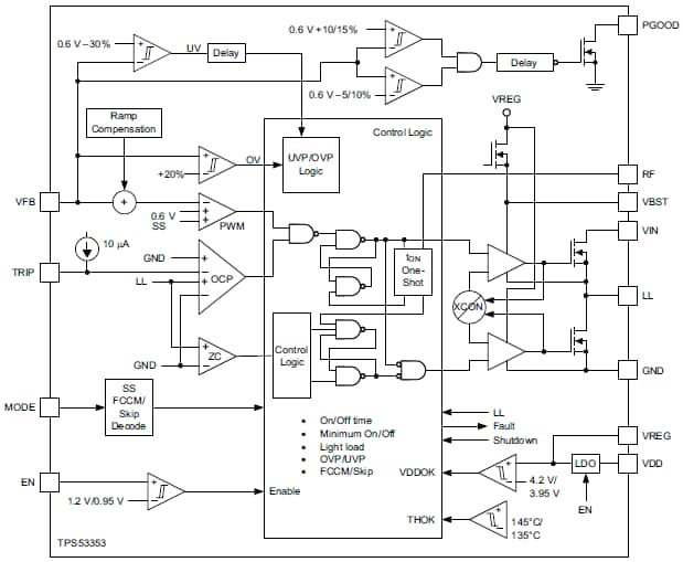
Block Diagram

Block Diagram - Texas Instruments TPS53353 20A Synchronous Buck Converter
Veröffentlichungsdatum: 2012-03-12 | Aktualisiert: 2022-03-11