Texas Instruments TPS53915 Wandler
Der Wandler TPS53915 von Texas Instruments ist ein synchroner Abwärtswandler in kleiner Bauform mit adaptivem D-CAP3-Steuermodus in Echtzeit. Die Komponente bietet einfache Handhabbarkeit und eine geringe Anzahl externer Komponenten für Netzsysteme mit geringem Platzbedarf. Teil der Komponente sind Hochleistungs-MOSFETs, eine genaue 0,6-V-Referenzspannung (0,5 % Toleranz) und ein Hochsetzer (Boost Switch). Wettbewerbsfähige Merkmale sind eine geringe Anzahl von notwendigen externen Komponenten, schnelles Ansprechen auf Laständerungen, Auto-Skip-Modusbetrieb, interne Softstart-Steuerung und gänzlicher Wegfall des Kompensationsbedarfs. Außerdem sind mit dieser Komponente über PMBus™ nun auch Programmierung und Fehler- und Ausfallberichte möglich, um die Stromversorgung einfacher zu gestalten. Mit dem erzwungenen kontinuierlichen Strombetrieb lassen sich enggefasste Genauigkeitsvorgaben für Spannungsregler von Leistungs-DSPs und -FPGAs einhalten. Der TPS53515 ist als 28-Pin QFN-Modell erhältlich und für Umgebungstemperaturen von -40 °C bis +85 °C ausgelegt.Merkmale
- Integrated 13.8 and 5.9mΩ MOSFETs support 12A continuous output current
- Adjustments available Via PMBus
- Voltage Margin and Adjustment
- Soft-Start Time
- Power-On Delay
- VDD UVLO Level
- Fault Reporting
- Switching Frequency
- 600mV ±0.5% Tolerance reference voltage
- 0.6V to 5.5V output voltage
- D-CAP3™ Control Mode with Fast Load-Step Response
Applikationen
- Server and cloud computing Point of Load
- Broadband, networking, and optical communications infrastructure
- I/O supplies
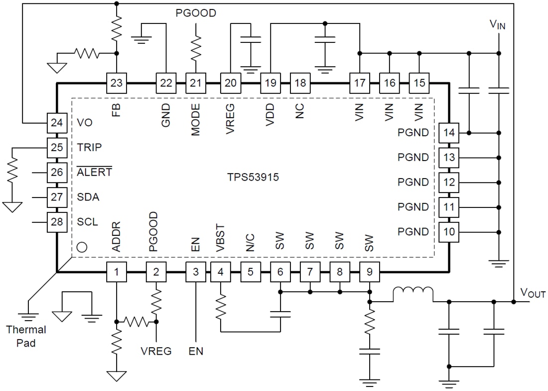
Simplified Schematic
TI WEBENCH Designer
TI Reference Designs Library
Veröffentlichungsdatum: 2014-02-21
| Aktualisiert: 2022-03-11
