Texas Instruments TPS5432 Synchroner Abwärtswandler
Der synchrone Abwärtswandler TPS5432 von Texas Instruments ist ein synchroner monolithischer 6 V-/3 A-Buck-Wandler mit integrierten MOSFETs, niedrigem Iq und Stromregelung. Der TI TPS5432 implementiert eine Stromregelung, um die Anzahl externer Bauelemente zu reduzieren, und weist eine Schaltfrequenz von 700 kHz auf. Der synchrone Abwärtswandler TPS5432 bietet eine präzise Regelung für eine Vielzahl von Lasten mit einer Referenzspannung von 3,0 % Genauigkeit über der Temperatur. Anhand des integrierten MOSFETS mit 70 mΩ und einem typischen Versorgungsstrom von 360 µA lässt sich der Wirkungsgrad maximieren. Dieses TI-Gerät ist idealerweise für Endverbraucheranwendungen wie DTV, Set-Top-Boxen, LCD-Displays und CPE geeignet. Das Entwicklungsmodul TPS5432EVM-116 unterstützt Konstrukteure dabei, die Leistung des TPS5432 zu bewerten.Merkmale
- Two 70mΩ (typical) MOSFETs for 3A continuous output current
- Current mode control with external compensation
- 700kHz switching frequency
- 360µA no-load quiescent operating current (no switching)
- 0.808V internal voltage reference
- ±2.0% reference accuracy at 25°C
- ±3.0% reference accuracy over-temperature range -20°C~125°C
- Stable operation with a ceramic output capacitor
- Adjustable slow start
- Cycle-by-cycle current limit, and frequency fold-back protection
Applikationen
- Consumer applications such as DTV, set-top boxes, LCD displays, CPE
- Low-voltage point-of-load regulations for SoC, CPU, DSP
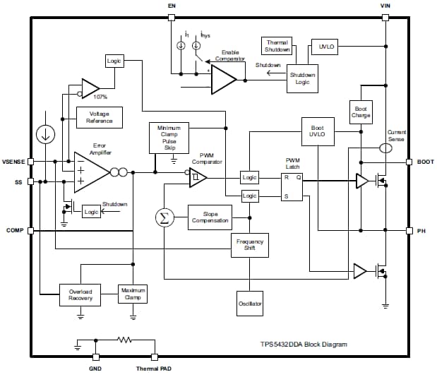
Block Diagram
Simplified Schematic
Veröffentlichungsdatum: 2012-04-19
| Aktualisiert: 2020-12-17
