Texas Instruments TPS543B22 Synchroner Abwärtswandler
Texas Instruments TPS543B22 Synchroner Abwärtswandler ist ein Wandler von 18 V, 20 A mit hohem Wirkungsgrad, der in einer intern kompensierten Advanced Current Mode (ACM) Regelungsarchitektur mit fester Frequenz verwendet wird. Dieser Festfrequenzwandler kann im Frequenzbereich von 500 kHz bis 2,2 MHz betrieben werden und kann über den SYNC-Pin mit einem externen Taktgeber synchronisiert werden. Der TPS543B22 Wandler verfügt über eine Spannungsreferenz mit hoher Genauigkeit, eine Zweidraht-Fernabfrage, wählbare Soft-Start-Zeiten und einen monotonen Start in vorgespannte Ausgänge. Zu den weiteren Merkmalen gehören wählbare Strombegrenzungen, einstellbare UVLO über den EN-Pin und eine ganze Reihe von Fehlerschutzfunktionen. Dieser Wandler ist in einem kleinen HotRod™ -WQFN-FCRLF-Gehäuse von 2,5 mm x 4,5 mm untergebracht. Der TPS543B22 Wandler wird in drahtlosen und drahtgebundenen Kommunikationsinfrastrukturen, optischen und Glasfasernetzwerken, Test- und Messgeräten, in der Medizintechnik und im Gesundheitswesen eingesetzt.Merkmale
- Intern kompensierte ACM-Steuerung (Advanced Current Mode) mit Festfrequenz
- Integrierte MOSFETs von 6,5 mΩ und 2 mΩ
- Eingangsspannungsbereich: 4 V bis 18 V
- Ausgangsspannungsbereich: 0,5 V bis 7 V
- Echter Differential-Fernerkundungsverstärker (RSA)
- Drei wählbare PWM-Rampenoptionen zur Optimierung der Regelkreisleistung
- Fünf wählbare Schaltfrequenzen sind 500 kHz, 750 kHz, 1 MHz, 1,5 MHz und 2,2 MHz
- Möglichkeit der Synchronisation mit externem Taktgeber
- Spannungsreferenzgenauigkeit von 0,5 V, ±0,5 % über den gesamten Temperaturbereich
- Wählbare Soft-Start-Zeiten sind 1 ms, 2 ms, 4 ms und 8 ms
- Monotone Inbetriebnahme in vorgespannte Ausgänge
- Wählbare Strombegrenzungen zur Unterstützung des Betriebs von 20 A und 16 A
- Freigabe mit einstellbarer Eingangs-Unterspannungssperre
- Power-Good-Ausgangswächter
- Ausgangs-Überspannungs-, Ausgangs-Unterspannungs-, Eingangs-Unterspannungs-, Überstrom- und Übertemperaturschutz
- Sperrschicht-Betriebstemperatur: -40 °C bis 150 °C
- 17-Pin WQFN-HR-Gehäuse von 2,5 mm x 4,5 mm mit einem Rastermaß von 0,5 mm
- Bleifrei (RoHS-konform)
- Pin-kompatibel mit den TPS543A26- und TPS543A22-Wandlern
- PSpice- und SIMPLIS-Modelle sind verfügbar
Applikationen
- Drahtlose und drahtgebundene Kommunikationsinfrastruktur-Ausrüstung
- Optische und Glasfaser-Netzwerke
- Prüf- und Messsysteme
- Medizintechnik und Gesundheitswesen
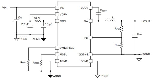
Blockdiagramm
Applikations-Schaltungs-Diagramm
Veröffentlichungsdatum: 2023-02-17
| Aktualisiert: 2024-09-25
