Texas Instruments TPS546B26 Synchroner Abwärtswandler
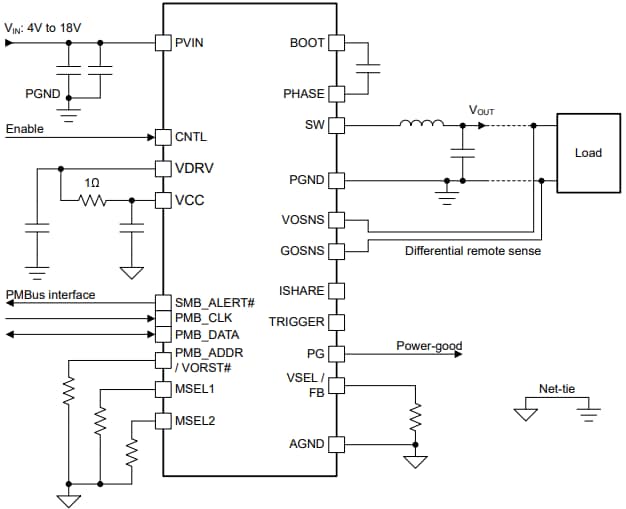
Der synchrone Abwärtswandler TPS546B26 von Texas Instruments bietet PmBus®, Telemetrie und eine D-CAP4-Regelungstopologie für ein schnelles Einschwingverhalten. Der PmBus konfiguriert alle programmierbaren Parameter und speichert sie im NVM als neue Standardwerte zur Reduzierung der Anzahl externer Komponenten Der Abwärtswandler TPS546B26 verfügt über einen Eingangsspannungsbereich von 4 V bis 18 V ohne externe Vorspannung und einen Eingangsspannungsbereich von 2,7 V bis 18 V mit externer Vorspannung. Dieser Wandler unterstützt einen einphasigen 25 A, einen Betriebsfrequenzbereich von 400 kHz bis 2 MHz, einen Ausgangsspannungsbereich von 0,4 V bis 5,5 V und eine programmierbare Sanftanlauf-Zeit von 0,5 ms bis 16 ms. Der Abwärtswandler TPS546B26 ist ausnahmslos ein bleifreies Bauteil und RoHs-konform. Zu den typischen Applikationen gehören Server- und Cloud-Computing-POLs, Hardware-Beschleuniger und Netzwerkschnittstellenkarten.Der TPS546B26 ermöglicht eine Übersteuerung des internen 5-V-LDOs mit einer externen 5-V-Versorgung über die VDRV- und VCC-Pins. Dies trägt dazu bei, den Wirkungsgrad zu verbessern, die Verlustleistung zu reduzieren und ermöglicht die Inbetriebnahme mit einer niedrigeren Eingangsspannung. Die Pin-Strap-Optionen umfassen DCM oder FCCM, Überstrombegrenzung, Fehlerreaktion, internen oder externen Rückkopplungswiderstand, Wahl der Ausgangsspannung oder des Bereichs, Schaltfrequenz und Kompensation.
Merkmale
- Eingangsspannung ohne externe Vorspannung: 4 V bis 18 V
- Eingangsspannung mit externer Vorspannung: 2,7 V bis 18 V
- Ausgangsspannung: 0,4 V bis 5,5 V
- Unterstützt 25 A einphasig
- RDSon_HS = 2,6 mΩ, RDSon_LS = 1 mΩ
- Betriebsfrequenz: 400 kHz bis 2 MHz (vier diskrete Einstellungen über Pin-Strap und zusätzliche Einstellungen über PmBus®)
- PMBus-programmierbar:
- Version 1.5 ist konform mit PASSKEY-Sicherheitsfunktion
- Eingangsspannung, Ausgangsspannung, Ausgangsstrom und Temperatur-Telemetrie
- Programmierbarer Überstrom-, Überspannungs-, Unterspannungs- und Übertemperaturschutz
- Erweiterte Schreibschutzfunktion
- Nichtflüchtiger Speicher zur Speicherung der Konfigurationseinstellungen
- Zwei Methoden zur Programmierung der Ausgangsspannung:
- Interner Widerstandsteiler (diskrete Einstellungen) mit Hochlaufspannung, die durch ein pin-strapping ausgewählt wird
- Externer Widerstandsteiler (kontinuierliche Einstellungen) mit einer von VBOOT ausgewählten Hochlaufspannung
- Präzisionsspannungsreferenz und differential-Fernerkundung für eine hohe Ausgangsgenauigkeit:
- DAC-Genauigkeit: +/-0,5 % von 0 °C bis 85 °C Sperrschicht
- VOUT-Toleranz: +/-1 % von -40 °C bis 125 °C Sperrschicht
- Wählbarer FCCM/DCM nur in einer Phase
- Inbetriebnahme ohne PMBus-Kommunikation über Pin-Strapping
- Sicheres Hochfahren in vorgespanntem Ausgang
- Programmierbare Sanftanlauf-Zeit von 0,5 ms bis 16 ms
- D-CAP4-Steuertopologie mit einem schnellen Einschwingverhalten, die alle Keramik-Ausgangskondensatoren unterstützt
- Programmierbare interne Schleifenkompensation
- Wählbare Zyklus-für-Zyklus-Senkstrombegrenzung
- Open-Drain-Power-Good-Ausgang
Applikationen
- Server- und Cloud-Computing-POLs
- Hardware-Beschleuniger
- Netzwerkschnittstellenkarte
Typisches Wirkungsgraddiagramm
Schaltschema
Veröffentlichungsdatum: 2025-01-24
| Aktualisiert: 2025-03-21
