Texas Instruments TPS54JB20 Synchrone Abwärtswandler

Texas Instruments TPS54JB20 Synchrone Abwärtswandler sind hocheffizient und verfügen über eine adaptive D-CAP3™ -On-Time-Betriebsart. Diese Bauteile sind einfach zu bedienen und benötigen nur wenige externe Komponenten, da eine externe Kompensation nicht erforderlich ist. Der TPS54JB20 ist für Applikationen in Rechenzentren mit beschränktem Platz ausgelegt.

Die TPS54JB20 synchronen Abwärtswandler von TI verfügen über eine differenzielle Fernabfrage, leistungsstarke integrierte MOSFETs und eine Referenz von 0,9 V mit einer Genauigkeit von ±1 % über den gesamten Betriebstemperaturbereich. Darüber hinaus bieten die Wandler ein schnelles Ansprechen auf Lasttransienten, eine präzise Last- und Netzregelung, einen Skip-Modus- oder FCCM-Betrieb und einen programmierbaren Soft-Start.

Die TPS54JB20 synchronen Abwärtswandler sind bleifrei, werden in einem 21-Pin-VQFN-HR-Gehäuse von 4 mm × 3 mm angeboten und sind ausnahmslos vollständig RoHs-konform.

Merkmale

  • 4-V- bis 16-V-Eingangsbereich von bis zu 20 A ohne externe Vorspannung
  • 2,7-V- bis 16-V-Eingangsbereich von bis zu 20 A mit externer Vorspannung von 3,13 V bis 3,6 V
  • 0,9 V bis 5,5 V Ausgangsspannungsbereich
  • Integrierte 7,7-mΩ- und 2,4-mΩ-MOSFETs unterstützen einen ununterbrochenen Ausgangsstrom von 20 A
  • D-CAP3™ mit extrem schnellem Lastschrittverhalten
  • Unterstützt vollkeramische Ausgangskondensatoren
  • Differenzielle Fernabfrage mit 0,9 V ±1 % VREF für eine Sperrschichttemperatur von -40 °C bis +125 °C
  • Auto-Skip-Eco-Mode™ für einen hohen Wirkungsgrad bei leichter Last
  • Programmierbare Stromgrenze mit RTRIP
  • Über einen Pin wählbare Schaltfrequenz von 600 kHz 800 kHz, oder 1 MHz
  • Differenzielle Fernabfrage für hohe Ausgabegenauigkeit
  • Programmierbare Soft-Start-Zeit
  • Externer Referenzeingang für die Verfolgung
  • Vorgespannte Einschaltfähigkeit
  • Open-Drain-Power-Good-Ausgang
  • Latch-off für OC-, UV- und OV-Fehler
  • 21-Pin-QFN-Gehäuse von 4 mm × 3 mm
  • Pin-kompatibel mit 12 A TPS54JA20
  • Ausnahmslos vollständig RoHS-konform

Applikationen

  • Rack-Server und Blade-Server
  • Hardware-Beschleuniger und Add-in-Karten
  • Rechenzentrumsschalter
  • Industrie-PC

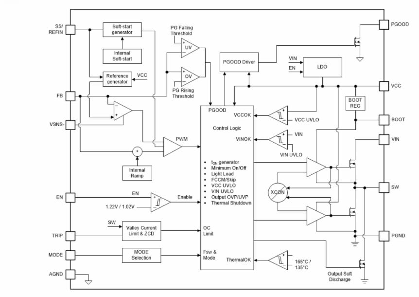
Blockdiagramm

Blockdiagramm - Texas Instruments TPS54JB20 Synchrone Abwärtswandler

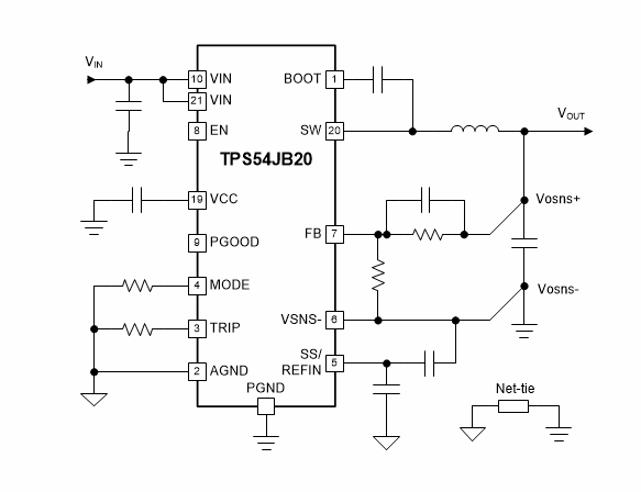
Vereinfachter Schaltplan

Schaltplan - Texas Instruments TPS54JB20 Synchrone Abwärtswandler
Veröffentlichungsdatum: 2020-12-22 | Aktualisiert: 2024-10-24