Texas Instruments TPS552892/TPS552892-Q1 Auf-/Abwärtswandler
Der synchrone TPS552892/TPS552892-Q1 Auf-/Abwärtswandler von Texas Instruments ist für die Umwandlung der Batterie- oder Adapterspannung in Stromversorgungsschienen optimiert. Der TPS552892/TPS552892-Q1 enthält vier MOSFET-Schalter und bietet eine kompakte Lösung für verschiedene Applikationen. Der TPS552892/TPS552892-Q1 hat eine Eingangsspannungsbelastbarkeit bis zu 36 V. Der TPS552892/TPS552892-Q1 kann bei Betrieb im Aufwärtsmodus 60 W von einem 12-V-Eingang liefern. Das Bauteil ist in der Lage, von einer Eingangsspannung von 9 V 45 W zu liefern. Der TPS552892/TPS552892-Q1 verwendet ein durchschnittliches Strommodus-Steuerschema. Die Schaltfrequenz ist über einen externen Widerstand von 200 kHz bis 2,2 MHz programmierbar und kann zu einem externen Taktgeber synchronisiert werden. Darüber hinaus bietet der TPS552892/TPS552892-Q1 eine optionale Frequenzspreizung zur Reduzierung von Spitzen-EMI.Der TPS552892/TPS552892-Q1 bietet einen Ausgangsüberspannungschutz, eine durchschnittliche Induktivitäts-Strombegrenzung, eine Zyklus-für-Zyklus-Spitzenstrombegrenzung und eine Ausgangskurzschluss-Sicherung. Darüber hinaus gewährleistet der TPS552892/TPS552892-Q1 einen sicheren Betrieb mit einer optionalen Ausgangsstrombegrenzung und einem Hiccup-Modusschutz bei anhaltenden Überlastbedingungen Der TPS552892/TPS552892-Q1 kann eine kleine Induktivität und kleine Kondensatoren mit hoher Schaltfrequenz verwenden. Der TPS552892/TPS552892-Q1 ist in einem QFN-Gehäuse von 3,0 mm × 5,0 mm erhältlich. Die TPS552892-Q1-Bauteile von Texas Instruments sind nach AEC-Q100 für Automotive-Applikationen qualifiziert.
Merkmale
- Großer Eingangs- und Ausgangsspannungsbereich
- Großer Eingangsspannungsbereich: 3,0 V bis 36 V
- Programmierbarer Ausgangsspannungsbereich: 0,8 V bis 22 V
- Referenzspannungsgenauigkeit: ±1 %
- Anpassbare Ausgangsspannungskompensation für Spannungsabfall über das Kabel
- Genauigkeit der Ausgangsstromüberwachung: ±5 %
- Hoher Wirkungsgrad über den gesamten Lastbereich
- 96 % Wirkungsgrad bei VIN = 12 V, VOUT = 20 V und IOUT = 3 A
- Programmierbarer PFM- und FPWM-Modus bei geringer Last
- Verhinderung von Frequenzstörungen und Nebensignaleffekt
- Optionale Taktsynchronisierung
- Programmierbare Schaltfrequenz von 200 kHz bis 2,2 MHz
- EMI-Minderung
- Optionale programmierbare Frequenzspreizung
- Unbedrahtetes Gehäuse
- Umfassende Schutzfunktionen
- Ausgangsüberspannungsschutz
- Hiccup-Modus für Ausgangskurzschluss-Sicherung
- Übertemperaturschutz
- Durchschnittliche Induktivitäts-Strombegrenzung: 8 A
- Kleine Lösungsgröße
- Maximale Schaltfrequenz von bis zu 2,2 MHz
- HotRod™-QFN-Gehäuse von 3,0 mm × 5,0 mm
Applikationen
- Dockingstation
- Industrie-PC
- Powerbank
- Monitor
- Drahtloses Ladegerät
Datenblätter
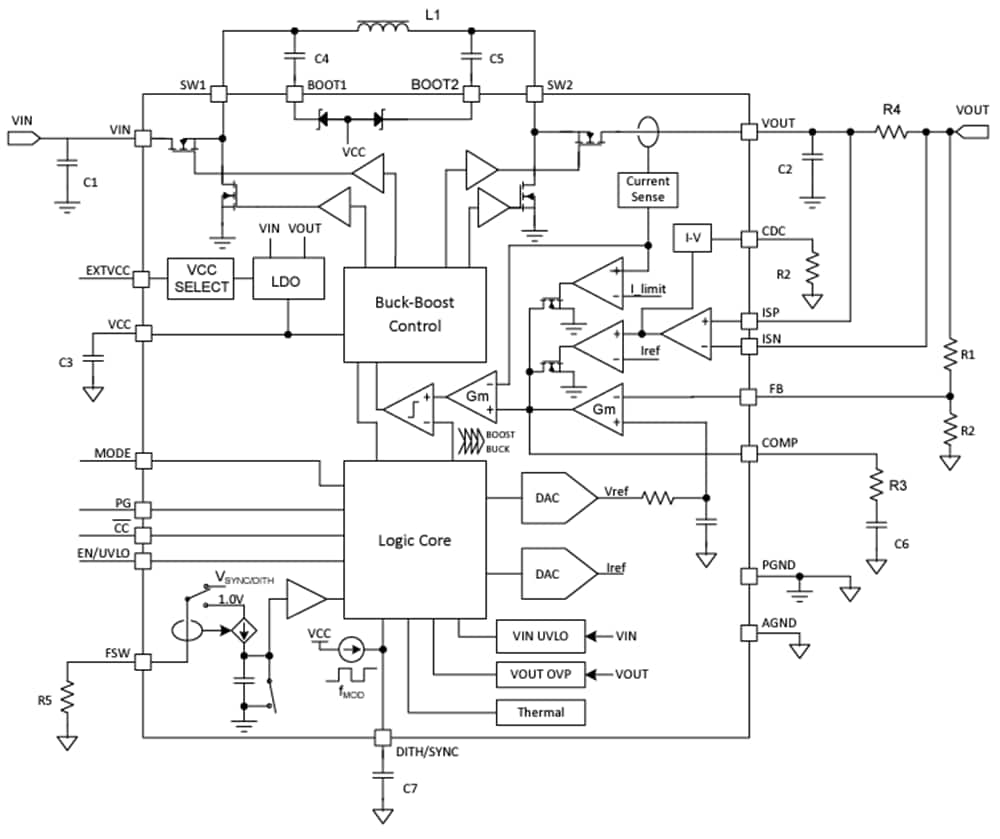
Funktionales Blockdiagramm
Veröffentlichungsdatum: 2023-08-29
| Aktualisiert: 2023-09-22
