Texas Instruments TPS56320x Synchrone Abwärtswandler

Die synchronen Abwärtswandler TPS56320x von Texas Instruments sind einfache, benutzerfreundliche synchrone 3-A-Abwärtswandler in einem SOT-563 Gehäuse. Diese Bauteile sind so konzipiert, dass sie einen niedrigen Standby-Strom erreichen und mit einer minimalen Anzahl externer Komponenten arbeiten. Dieses Schaltnetzteil (SMPS) arbeitet mit dem D-CAP3-Steuermodus, der ein schnelles Einschwingverhalten ermöglicht. Es unterstützt Ausgangskondensatoren mit niedrigem äquivalenten Serienwiderstand (ESR), wie z. B. Spezialpolymer- und Keramikkondensatoren mit extrem niedrigem ESR ohne externe Kompensationskomponenten.

Der TPS563203 von Texas Instruments arbeitet im Eco-Modus, der einen hohen Wirkungsgrad bei geringer Last gewährleistet. Der TPS563206 arbeitet im FCCM-Modus, der unter allen Lastbedingungen die gleiche Frequenz und eine geringere Ausgangswelligkeit aufweist. Das Bauteil enthält einen vollständigen Schutz über OCP, UVLO, OTP und UVP mit Hiccup. Der TPS56320x ist in einem 6-poligen, 1,6 mm × 1,6 mm kleinen SOT-563-Gehäuse (DRL) erhältlich und ist für eine Sperrschichttemperatur von -40 °C bis 125 °C spezifiziert.

Merkmale

  • Für eine große Auswahl von Applikationen ausgelegt
    • 4,2 V bis 17 V Eingangsspannungsbereich
    • 0,6 V bis 7 V Ausgangsspannungsbereich
    • 0,6 V Referenzspannung
    • ±1,5 % Referenzspannungsgenauigkeit bei 25 °C
    • ±2 % Referenzspannungsgenauigkeit von -40 °C bis 125 °C
    • Integrierte 100 mΩ- und 55 mΩ-FETs
    • Niedriger Ruhestrom (110 µA) beim TPS563203
    • 600 kHz Schaltfrequenz
    • Maximaler Betrieb mit großem Tastverhältnis von 95 %
    • 1,4 ms feste Sanftanlaufzeit
  • Benutzerfreundliches, kleines Design
    • Eco-Modus bei leichter Last beim TPS563203
    • FCCM-Modus bei leichter Last beim TPS563206
    • D-CAP3™-Steuermodus mit schnellem Einschwingverhalten
    • Unterstützt den Anlauf mit vorgespanntem Ausgang
    • Nicht verriegelnd für OT- und UVLO-Schutz
    • Zyklusweise Überstrombegrenzung
    • Hiccup-Modus für UV-Schutz
    • -40 °C bis 125 °C Sperrschicht-Betriebstemperatur
    • 1,6 mm × 1,6 mm SOT-563 Paket

Applikationen

  • TV
  • Digitale Set-Top-Box (STB)
  • Gebäudeautomation
  • Leitungszugriff mit fester Bandbreite

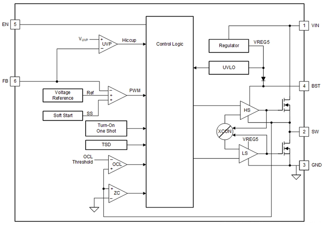
Funktionales Blockdiagramm

Blockdiagramm - Texas Instruments TPS56320x Synchrone Abwärtswandler
Veröffentlichungsdatum: 2024-03-26 | Aktualisiert: 2024-04-03