Texas Instruments TPS56637 Synchrone 6-A-Abwärtswandler
Texas Instruments TPS56637 Synchrone 6-A-Abwärtswandler verfügen über integrierte MOSFETs und einen großen Betriebseingangsspannungsbereich von 4,5 V bis 28 V. Der TPS56637 eignet sich hervorragend für Systeme, die von 12-V-, 19-V-, 24-V-Strombusschienen betrieben werden. Das Bauteil unterstützt bei Ausgangsspannungen zwischen 0,6 V und 13 V einen Dauerausgangsstrom von bis zu 6 A. Der TPS56637 verwendet den DCAP3™-Steuermodus für ein schnelles Einschwingverhalten, eine gute Leitungs- und Lastregelung, benötigt keine externe Kompensation und unterstützt Ausgangskondensatoren mit geringem äquivalentem Serienwiderstand (ESR), wie z. B. POSCAP und MLCC.Der TPS56637 verfügt über FCCM- und Eco-mode™-Betriebsmodi für die Auswahl bei leichten Lastbedingungen über die Konfiguration des MODE-Pins. Der Eco-mode™ erzielt einen hohen Wirkungsgrad bei leichter Last. Der FCCM kann zur Unterstützung der engen Welligkeitsanforderungen der Ausgangsspannung ausgewählt werden. Der TPS56637 bietet vollständige nicht-verriegelte Schutzfunktionen für OV (Überspannung), UV (Unterspannung), OC (Überstrom), OT (Übertemperatur) und UVLO (Unterspannungssperre) zusammen mit Power-Good-Anzeige- und Ausgangsentladungsfunktionen.
Der TPS56637 ist in einem 10-Pin-HotRod™-QFN-Gehäuse von 3,0 mm x 3,0 mm verfügbar und die Sperrschichttemperatur ist von -40 °C bis +150 °C spezifiziert.
Merkmale
- Eingangsspannungsbereich: 4,5 V bis 28 V
- Ausgangsspannungsbereich: 0,6 V bis 13 V
- Maximaler Dauerausgangsstrom: 6 A
- Integrierte MOSFETs mit 26 mΩ und 12 mΩ
- Referenzspannung: 0,6 V ±1 %
- D-CAP3™-Betriebsmodus für ein schnelles Einschwingverhalten
- Eco-mode™ und FCCM (erzwungener kontinuierlicher Leitungsmodus) sind für den Betrieb bei geringer Last über den MODE-Pin wählbar
- Interne Soft-Startzeit: 2 ms
- Integrierte Ausgangsentladungsfunktion
- 500 kHz Schaltfrequenz
- Power-Good-Anzeige zur Überwachung der Ausgangsspannung
- Zyklus-für-Zyklus-Überstrombegrenzung
- Nicht-verriegelte Schutzfunktionen für UV, OV, OT und UVLO
- Sperrschicht-Betriebstemperatur: –40 °C bis +150 °C
- Kleines 10-Pin-HotRod™-QFN-Gehäuse von 3,0 mm x 3,0 mm
- Erhältlich im WEBENCH® Power Designer zur Erstellung von benutzerdefinierten Designs
Applikationen
- Unternehmenssysteme, wie z. B. Multifunktionsdrucker, Speicher
- Persönliche Elektronik wie z. B. Fernseher, Lautsprecher, Set-Top-Box, tragbare Elektronik
- Industrieapplikationen wie z. B. elektronische Kassensysteme, Fabrikautomatisierung und -steuerung, Motorantriebe
- Allgemeine Zwecke für 12-V-, 19-V-, 24-V-Strombusversorgung
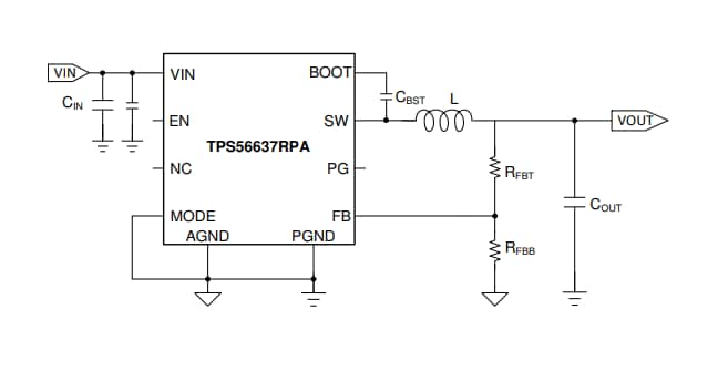
Vereinfachter Schaltplan
Veröffentlichungsdatum: 2019-11-25
| Aktualisiert: 2024-03-27
