Texas Instruments TPS5683x Synchroner Abwärtswandler
Der synchrone Abwärtswandler TPS5683x von Texas Instruments ist ein benutzerfreundlicher Abwärtswandler, der im Eco-Modus arbeitet, um bei geringer Last einen hohen Wirkungsgrad zu erreichen. Dieses Gerät verfügt über einen umfassenden Eingangsspannungsbereich von 4,5 V bis 28 V und eine kontinuierliche Ausgangsstromstärke von bis zu 8 A bei Ausgangsspannungen zwischen 0,6 V und 13 V. Der Wechselrichter TPS5683x kann zwischen wählbaren Schaltfrequenzen von 500 kHz, 800 kHz und 1200 kHz umgeschaltet werden. Dieser synchrone Abwärtswandler ermöglicht die Anpassung der Soft-Start -Zeit durch Verbindung des SS-Kondensators mit einem Standardwert von 1,8 ms und einem unbeschalteten SS-Pin. Dieser Wechselrichter stellt einen umfassenden, nicht verriegelnden Schutz vor Überspannung (OV), Unterspannung (UV), Überstrom (OC), Übertemperatur (OT) und Unterspannungssperre (UVLO) zur Verfügung. Darüber hinaus verfügt er über eine Power-Good-Anzeige und Funktionen zur Ausgangsentladung. Der Wechselrichter TPS5683x findet Anwendung in industriellen PCs, Fabrikautomatisierung und -steuerung, Multifunktionsdruckern, tragbaren Elektronikgeräten, Fernsehern, Lautsprechern und Videokonferenzsystemen.Merkmale
- 4,5 V bis 28 V Eingangsspannungsbereich
- Ausgangsspannungsbereich: 0,6 V bis 13 V
- Unterstützt einen kontinuierlichen Ausgangsstrom von 8 A
- Integrierte 20,4 mΩ und 9,5 mΩ MOSFETs
- 0,6 V ± 1 % Referenzspannung bei 25 °C
- 45uA niedriger Ruhestrom von TPS56837
- TPS56837 mit Eco-Mode (Auto-Skip-Modus) für hohe Effizienz bei geringer Last
- TPS56838 mit erzwungenem Dauerleitungsmodus (FCCM)
- TPS56836 mit Out-of-Audio™ (OOA) Modus
- Durch Modusauswahl sind Schaltfrequenzen von 500 kHz, 800 kHz und 1200 kHz wählbar
- D-CAP3™ Kontrollmodus für schnelle Einschwingvorgänge
- Die Überstrombegrenzung für Low-Side-MOSFETs kann durch Modusauswahl zyklisch angepasst werden
- Einstellbare Soft-Start-Zeit mit standardmäßig 1,8 ms
- Integrierte Ausgangsentladungsfunktion
- Power-Good-Anzeige zur Überwachung der Ausgangsspannung
- Bis zu 98 % Einschaltdauer möglich
- Nicht-verriegelte Schutzfunktionen für UV, OV, OT und UVLO
- Betriebssperrschichttemperatur: –40 °C bis 150 °C
- Kleines, 10-poliges 3 mm × 3 mm HotRod™-QFN-Gehäuse
- Pin-zu-Pin-kompatibel mit 6A TPS56637 und 8A TPS56837H
Applikationen
- Industrielle PCs, EPOS-Systemen (elektronisches Kassensystem), sowie Fabrikautomatisierung und -steuerung
- Monitore, Fernseher, Lautsprecher, PCs und Notebooks sowie tragbare Elektronik
- Multifunktionsdrucker und Videokonferenzsysteme
- Allgemeine Anwendungszwecke für 12 V, 19 V, 24 V Power-Bus-Versorgungen
Typischer Anwendungsschaltkreis
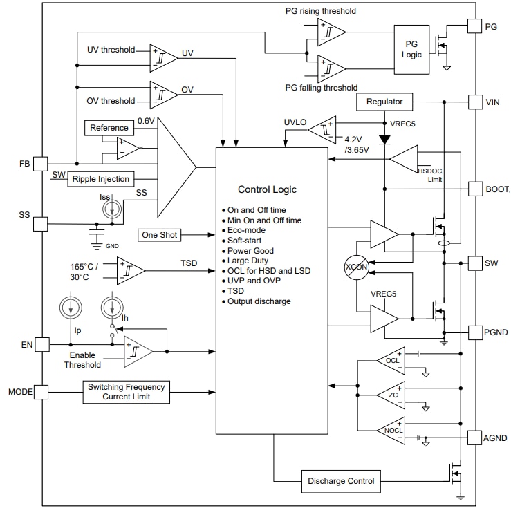
Blockdiagramm
Veröffentlichungsdatum: 2024-01-22
| Aktualisiert: 2024-04-01
