Texas Instruments TPS56x210 Synchrone Abwärtsspannungsregler
Die synchronen Abwärtsspannungsregler TPS56x210 von Texas Instruments sind einfache, benutzerfreundliche, 2A und 3A synchrone Abwärtswandler in einem 8-poligen SOT-23-Gehäuse. Die Geräte sind optimiert, um mit einem Minimum an externen Komponenten zu funktionieren, und um einen geringen Ruhestrom zu erreichen. Jedes dieser Schaltmodus-Stromversorgungsgeräte (SMPS) verwendet eine Steuerung mit dem D-CAP2™-Modus, um die Bereitstellung einer schnellen Einschwingzeit zu ermöglichen Sie unterstützen sowohl Ausgangskondensatoren mit geringen äquivalenten Serienwiderständen (ESR) als auch spezielle Polymer- und keramische Kondensatoren mit extrem niedrigen ESR ohne externe Kompensationskomponenten zu unterstützen. Diese Geräte funktionieren im Advanced Eco-mode™, der einen hohen Wirkungsgrad bei leichtem Lastbetrieb erhält.Merkmale
- TPS562210/TPS562210A: 2A Converter with integrated 133mΩ and 80mΩ FETs
- TPS563210/TPS563210A: 3A Converter with integrated 68mΩ and 39mΩ FETs
- D-CAP2™ Mode control for fast transient response
- Advanced Eco-mode™ pulse-skip
- 4.5V to 17V Input voltage range
- 0.76V to 7V Output voltage range
- 650kHz Switching frequency
- Low shutdown current less than 10µA
- 1% Feedback voltage accuracy (25°C)
- Startup from pre-biased output voltage
- Cycle by cycle over-current limit
- Hiccup-mode under voltage protection
- Non-latch OVP, UVLO and TSD protections
- Adjustable soft start
- Power good output
Applikationen
- Digital TV power supply
- High definition blu-ray disc™ players
- Networking home terminal
- Digital Set Top Box (STB)
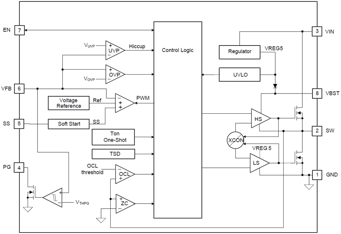
Functional Block Diagram
Veröffentlichungsdatum: 2015-04-22
| Aktualisiert: 2024-05-10
