Texas Instruments TPS61289 20-A-Abwärts-/Aufwärtswandler
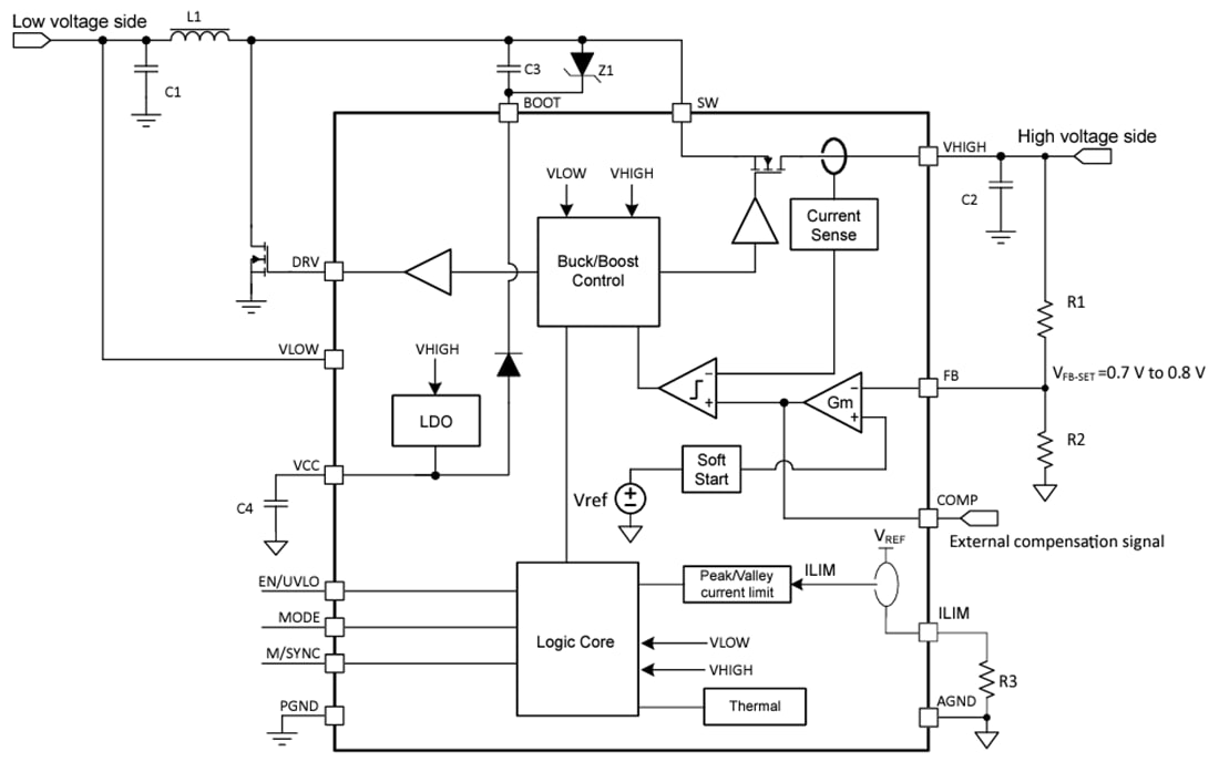
Der TPS61289 von Texas Instruments ist ein bidirektionaler synchroner Abwärts-/Aufwärtswandler, der den High-Side-Synchrongleichrichter-MOSFET integriert und einen externen Low-Side-MOSFET verwendet. Der TPS61289 kann über den MODE-Pin als Abwärts- oder Aufwärtswandler konfiguriert werden. Der TPS61289 unterstützt einen Schaltstrom von 20 A, und die VHIGH-Spannung unterstützt bis zu 25 V. Die minimale VLOW-Spannung wird durch das Verhältnis VLOW/VHIGH und die Frequenz bestimmt. So kann die VLOW-Spannung bei VHIGH = 15 V bis zu 0,5 V betragen. Das Bauteil bietet ein hervorragendes Gleichgewicht zwischen Effizienz, Wärmeableitung und Lösungsgröße für die bidirektionale Umwandlung von hoher Leistung.Der TPS61289 bietet eine einstellbare Schaltstrombegrenzungsfunktion. Darüber hinaus bietet das Bauteil einen VHIGH-Über- und Unterspannungsschutz, einen zyklusweisen Überstromschutz und einen thermischen Abschaltschutz. Der TPS61289 von Texas Instruments bietet eine sehr kleine Lösungsgröße in einem 2,5 mm x 3,0 mm kleinen, HotRod™-Lite-VQFN-Gehäuse mit minimalen externen Komponenten.
Merkmale
- Spannungsbereich VLOW 0,5 V bis 23 V
- Die minimale VLOW-Spannung wird durch das VLOW/VHIGH-Verhältnis und die Frequenz bestimmt
- Spannungsbereich VHIGH 4,5 V bis 25 V
- Über Pin wählbarer bidirektionaler Abwärts- oder Aufwärtsmodus
- Betrieb im Abwärts-/Aufwärts-PWM-Modus
- Hohe Effizienz und Leistungsfähigkeit
- Programmierbare Stromgrenze 5 A zu 20 A
- Integrierter 8,5-mΩ-High-Side-MOSFET
- Schaltfrequenz:
- FSW 250 kHz, wenn VLOW >1,7 V
- FSW bis zu 100 kHz, wenn VLOW <1,5 V
- FSW bis zu 50 kHz, wenn VLOW <0,5 V
- Hysterese von 200 mV verhindert Frequenz-Jitter
- Synchronisationsmöglichkeit mit einer externen Uhr
- Umfassende Schutzfunktionen
- VHIGH Überspannungsschutz bei 27 V
- VHIGH Unterspannungsschutz bei 3,1 V
- VCC -Unterspannungsschutz bei 2,15 V
- Präzise EN-/UVLO-Schwelle
- Zyklusweiser Überstromschutz
- Übertemperaturschutz
- HotRod™ -Lite-VQFN-14-Gehäuse, 2,5 mm × 3,0 mm
Applikationen
- Batterieprüfsystem (BTS)
- Superkondensator oder Batterie-Backup-Stromrichter
- USB Typ-C® Stromversorgung
Funktionales Blockdiagramm
Veröffentlichungsdatum: 2024-03-27
| Aktualisiert: 2024-04-23
