Texas Instruments TPS61377EVM Evaluierungsmodul
Das Evaluierungsmodul TPS61377EVM von Texas Instruments ist für die Evaluierung des TPS61377 ausgelegt. Dies ist ein synchroner Hochspannungs-Aufwärtswandler mit hoher Effizienz. Dieser Wandler TPS61377 hat einen weiten Eingangsspannungsbereich von 2,9 V bis 23 V und kann Ausgangsspannungen von bis zu 25 V mit einer Schaltstromkapazität von 6 A erzeugen. Das Evaluierungsmodul TPS61377EVM ist mit der Eingangsspannung 9 V bis 16 V für Anwendungen mit der Ausgangsspannung 24 V ausgelegt. Dieses Evaluierungsmodul bietet einen Wirkungsgrad von bis zu 96 % bei 12 V VIN, 24 V VOUT und 1,5 A IOUT. Das Modul bietet außerdem 70 μA Ruhestrom.Merkmale
- Hiermit kann die Leistung des Hochspannungs-Aufwärtswandlers TPS61377 bewertetet werden
- 9 V bis 16 V Eingangsspannungsbereich
- 1,5 A Ausgangsstrom (VIN > 9V bis VOUT = 24 V)
- Bis zu 96 % Effizienz bei VIN = 12 V bis VOUT = 24 V und IOUT = 1,5 A
- Üblicherweise 70 μA Ruhestrom
- Programmierbare Spitzenstrombegrenzung von 1,5 A bis 6 A
- Wählbarer automatischer PFM- und erzwungener PWM-Modus
- Ausgangsüberspannungsschutz
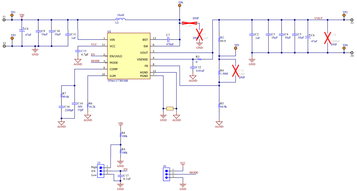
Schaltschema
Veröffentlichungsdatum: 2024-01-24
| Aktualisiert: 2024-01-31
