Texas Instruments TPS61391 Aufwärtswandler

Texas Instruments TPS61391 Aufwärtswandler sind Pulsweitenmodulations(PWM)-Aufwärtswandler von 700 kHz mit einem 85-V-Schalter-FET. Der 85-V-Schalter-FET wandelt eine niedrige Eingangsspannung in eine höhere Spannung für die Vorspannung des APD um. Diese Aufwärtswandler unterstützen einen Eingangsspannungsbereich von 2,5 V bis 5,5 V und einen Schalt-Spitzenstrom von bis zu 1.000 mA. Die TPS61391 Aufwärtswandler enthalten einen genauen Stromspiegel mit wählbaren 1:5- oder 4:5-Gain-Optionen. Diese Wandler bieten mit dem APD-Leistungspfad, der über einen zusätzlichen reihengeschalteten FET mit einer typischen Anschwingzeit von 0,5 µs verfügt, einen integrierten optischen Hochleistungsschutz. Die TPS61391 Aufwärtswandler sind in einem QFN-Gehäuse von 3 mm x 3 mm mit einem darunterliegenden freiliegenden Pad erhältlich. Zu den typischen Applikationen gehören APD-Vorspannung, optischer Leitungsanschluss und Hochspannungs-Sensorversorgung.

Merkmale

  • Eingangsspannungsbereich: 2,5 V bis 5,5 V
  • Ausgangsspannungsbereich: bis zu 85 V
  • Schalt-FET: 0,9 Ω R(DS)on
  • Schaltstrombegrenzung: 1.000 mA
  • Hoher optischer Leistungsschutz mit einer Anschwingzeit von 0,5 µs
  • Schaltfrequenz: 700 kHz
  • Ruhestrom:
    • 110 µA von VIN
    • 340 µA von VOUT
    • 140 µA von AVCC
  • Sanftanlaufzeit: 4,8 ms
  • QFN-Gehäuse: 3 mm × 3 mm × 0,75 mm

Applikationen

  • APD-Vorspannung
  • Optischer Leitungsanschluss
  • Hochspannungs-Sensorversorgung

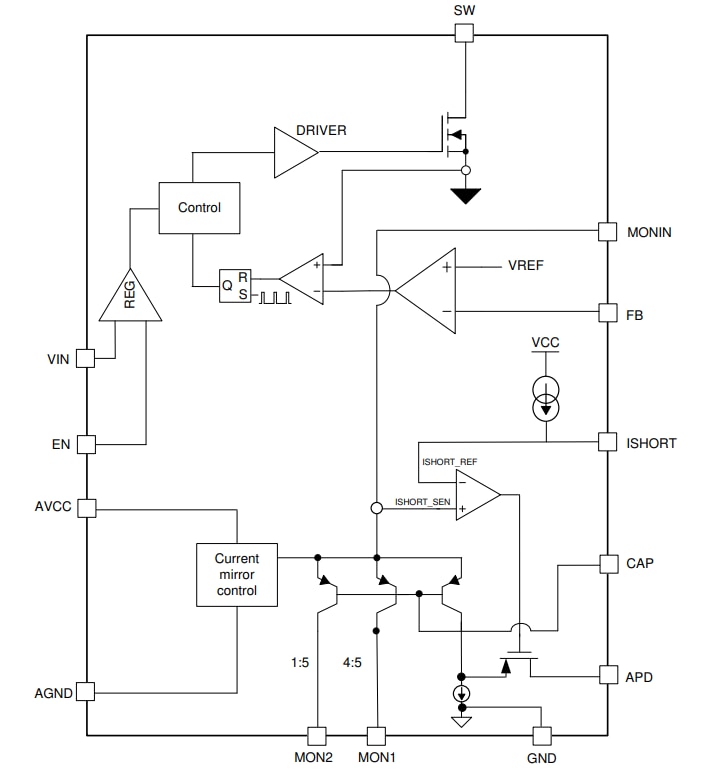
Blockdiagramm

Blockdiagramm - Texas Instruments TPS61391 Aufwärtswandler

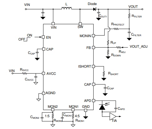
Typische Applikations-Schaltung

Applikations-Schaltungsdiagramm - Texas Instruments TPS61391 Aufwärtswandler

Abmessungen (mm)

Technische Zeichnung - Texas Instruments TPS61391 Aufwärtswandler
Veröffentlichungsdatum: 2019-12-29 | Aktualisiert: 2024-02-23