Texas Instruments TPS62089AEVM Evaluierungsboard

Das Texas Instruments TPS62089AEVM Evaluierungsboard ist zur Evaluierung des TPS62089A 2-A-Abwärtswandlers mit DCSControl™ ausgelegt. Dieses Evaluierungsboard ist in einem winzigen WCSP-Gehäuse von 1,2 mm x 0,8 mm mit einem Rastermaß von 0,4 mm erhältlich. Das TPS62089AEVM-Board bietet eine Ausgangsspannung von 1,8 V mit einer Genauigkeit von 1 % bei Eingangsspannungen zwischen 2,4 V und 5,5 V und einer maximalen Bauhöhe von 1 mm.  Dieses Board ist eine hocheffiziente und winzige Lösung für Point-of-Load (POL)-Wandler für platzbeschränkte Applikationen wie Solid-State-Drives (SSDs), Wearables und Smartphones.

Merkmale

  • 2,4 V bis 5,5 V Eingangsspannungsbereich
  • Ausgangsstrom: 2 A
  • Maximale Lösungshöhe: 1 mm
  • Gesamte Lösungsgröße: 12 mm2
  • 4 μA Ruhestrom

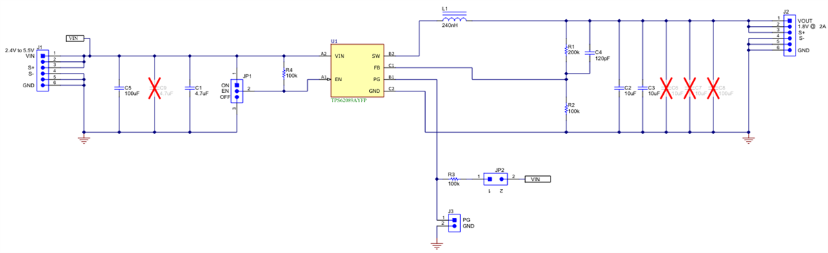
Schaltschema

Texas Instruments TPS62089AEVM Evaluierungsboard
Veröffentlichungsdatum: 2024-06-06 | Aktualisiert: 2024-06-19