Texas Instruments TPS62097EVM-651 Evaluationsmodul
Das Texas Instruments TPS62097EVM-651 Entwicklungsmodul erleichtert die Auswertung des TPS62097 2A Abwärtswandlers mit iDCS-Control, erzwungenem PWM-Modus und wählbarer Schaltfrequenz. Dieses Entwicklungsmodul gibt von Eingangsspannungen zwischen 2,5V bis 6V, eine Ausgangsspannung von 1,2V aus. Das TPS62097 verfügt über die schnelle Einschwingzeit der DCS-Steuerung mit der Möglichkeit, das Gerät in den PWM-Modus für konstanten Frequenzbetrieb zu zwingen. In Kombination mit einer wählbaren Schaltfrequenz ist das TPS62097 eine hochintegrierte, effiziente und kleine Lösung für programmierbare Logiksteuerungen (SPS) und andere industrielle Ausrüstungen.Merkmale
- iDCS-Steuerung
- Erzwungener PWM-Modus und wählbare Schaltfrequenz
- 2 A Ausgangsstrom
- Eingangsspannungsbereich bis 6V
- 1,2 V Ausgangsspannung
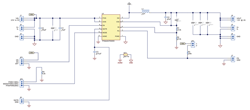
Schematic
Additional Resources
Veröffentlichungsdatum: 2016-01-15
| Aktualisiert: 2022-03-11
