Texas Instruments TPS6216x/TPS6216x-Q1 Abwärtswandler
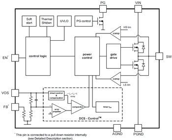
Texas Instruments TPS6216x/TPS6216x-Q1 Abwärtswandler sind benutzerfreundliche, synchrone DC/DC-Abwärtswandler, die für Applikationen mit hoher Leistungsdichte optimiert sind. Eine hohe Schaltfrequenz von typischerweise 2,25 MHz ermöglicht die Verwendung von kleinen Induktivitäten. Dank der Verwendung der DCS-Control™-Topologie ist nicht nur eine schnelle Einschwingzeit sondern auch eine hohe Ausgangsspannungsgenauigkeit möglich. Der TPS6216x/TPS6216x-Q1 bietet einen breiten Eingangsspannungsbereich von 3 V bis 17 V. Damit eignet er sich ideal für Systeme, die entweder von einer Li-Ion- oder einer anderen Batterie sowie von 12V-Zwischenschienen betrieben werden. Diese Bauteile unterstützen bis zu 1 A Ausgangsgleichstrom bei Ausgangsspannungen zwischen 0,9 V und 6 V (mit 100 % Tastverhältnismodus). Eine Leistungssequenzierung ist ebenfalls möglich durch die Konfiguration der Freigabe- und Open-Drain-Power-Good-Pins. Die TPS6216x-Q1 sind für Automobil-Applikationen AEC-Q100 qualifiziert.Merkmale
- DCS-Control-Topologie
- Eingangsspannungsbereich von 3 V bis 17 V
- Bis zu 1 A Ausgangsstrom
- Einstellbare Ausgangsspannung von 0,9 V bis 6 V
- Feste Ausgangsspannungsversionen
- Nahtloser Übergang in den Energiesparmodus
- 17 µA Ruhestrom (typisch)
- Power-Good-Ausgang
- Modus für 100%-Tastverhältnis
- Kurzschlussschutz
- Überhitzungsschutz
- Pin-zu-Pin-kompatibel mit TPS62170 und TPS62125
- Erhältlich in 8-Pin-VSSOP- (3,00 mm x 3,00 mm) und 8-Pin-WSON-Gehäusen (2,00 mm x 2,00 mm)
Applikationen
- 12V-Rail-Standardzubehör
- POL-Versorgung über eine einzelne oder mehrere Li-Ion-Batterien
- LDO-Ersatz
- Eingebettete Systeme
- Digital-Foto-/Videokamera
- Mobile PCs, Tablet-PCs, Modems
Datenblätter
Veröffentlichungsdatum: 2017-08-11
| Aktualisiert: 2022-04-11
