Texas Instruments TPS6218x 2-Phasen-Abwärtswandler
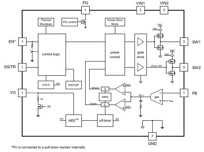
Der TPS6218x von Texas Instruments ist ein synchroner 2-Phasen-DC/DC-Abwärtswandler für Stromschienen mit niedrigem Profil. Er arbeitet mit zwei identischen, stromabgeglichenen Phasen, die Spitzenstrom-gesteuert sind und einen Einsatz in höhenbegrenzten Anwendungen ermöglichen. Mit einem großen Betriebseingangsspannungsbereich von 4V bis 15V ist diese Komponente ideal für Systeme, die von Multi-Zellen-Li-Ionen-Akkus oder 12V-Stromschienen versorgt werden. Der Ausgangsstrom von 6A wird kontinuierlich durch zwei Phasen von jeweils 3A geliefert, so dass die Verwendung von flachen externen Komponenten möglich ist. Die Phasen arbeiten phasenverschoben, wodurch Schaltrauschen deutlich reduziert wird. Der TPS6218x wechselt automatisch in den Energiesparmodus, um einen hohen Wirkungsgrad auch bei geringer Last zu erhalten. Er enthält des weiteren eine automatische Effizienzsteigerung (AEE™) für den gesamten Arbeitszyklusbereich. Diese Geräte verfügen über ein Power-Good-Signal sowie einen einstellbaren Softstart. Der Ruhestrom beträgt typ. 28μA, sie sind in der Lage im 100%-Modus zu laufen und verfügen selbst bei der niedrigsten Ausgangsspannung über keine Tastverhältnisbegrenzung.Merkmale
- Dual-phase balanced peak current mode
- 4V to 15V input voltage range
- 0.9V to 6V output voltage range
- Output current up to 6A
- Typical Quiescent current of 28µA
- Output voltage accuracy of ±1% (PWM Mode)
- Automatic Efficiency Enhancement (AEE)
- Phase shifted operation
- Automatic power save mode
- Adjustable soft start
- Power good output
- Undervoltage Lockout
- HICCUP Over-Current protection
- Over Temperature protection
- NanoFree™ 2.14mm × 3.14mm DSBGA package
Applikationen
- Low profile POL supply
- NVDC powered systems
- Dual/Triple cell Li-ion battery
- Ultra-portable/Embedded/Tablet PC
- Computing network solutions
- MicroServer, SSD
Functional Block Diagram
Veröffentlichungsdatum: 2014-10-06
| Aktualisiert: 2022-03-11
