Texas Instruments TPS6283810 3-A-Abwärtswandler
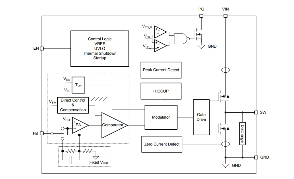
Texas Instruments TPS6283810 Synchrone Hochfrequenz-Abwärtswandler sind für eine kleine Lösungsgröße und einen hohen Wirkungsgrad optimiert. Der TPS6283810 bietet einen Eingangsspannungsbereich von 2,4 V und 5,5 V und unterstützt dadurch gängige Batterietechnologien. Das Bauteil wird bei mittleren bis hohen Lasten im PWM-Modus betrieben. Bei geringen Lasten geht das Bauteil automatisch in den Stromsparmodus über, um über den gesamten Laststrombereich einen hohen Wirkungsgrad beizubehalten.Aufgrund der Schaltfrequenz von 3,5 MHz ermöglicht das Bauteil den Einsatz von kleinen externen Komponenten. Der TPS6283810 verwendet eine DCS-Steuerungs-Architektur und erzielt eine ausgezeichnete Lasttransientenleistung und Ausgangs-Spannungsregelungsgenauigkeit. Das Bauteil verfügt über integrierte Schutzfunktionen, wie z. B. Überstromschutz, Übertemperaturschutz, aktive Ausgangsentladung und Power-Good.
Merkmale
- DCS-Control™-Topologie
- 1,8 V feste Ausgangsspannung mit 1 % Genauigkeit
- Interne Leistungs-MOSFETs von 26 mΩ und 26 mΩ
- Eingangsspannungsbereich: 2,4 V bis 5,5 V
- 4 µA Betriebsruhestrom
- 3,5 MHz Schaltfrequenz
- Stromsparmodus für einen Wirkungsgrad bei geringer Last
- Aktive Ausgangsentladung
- Power-Good-Ausgang
- Übertemperaturschutz
- Hiccup-Kurzschlussschutz
- Erhältlich in einem 6-Pin-WCSP-Gehäuse von 0,8 x 1,2 x 0,5 mm
Applikationen
- Drahtlose Verbraucher-Module
- Wearables
- Smartphones
- Optische Module
Blockdiagramm
Typische Applikations-Schaltung
Veröffentlichungsdatum: 2019-02-20
| Aktualisiert: 2023-07-17
