Texas Instruments TPS6286x Synchrone Abwärtswandler
Die TPS6286x synchrone Hochfrequenz-Abwärtswandler von Texas Instruments sind mit einer I2C- und VSEL-Schnittstelle ausgestattet. Diese Bauteile bieten eine effiziente, flexible Punktlast-DC/DC-Lösung mit hoher Leistungsdichte. Bei mittleren bis hohen Lasten arbeitet der Wandler im PWM-Modus. Das Bauteil schaltet automatisch in den Stromsparmodusbetrieb bei einer leichten Last, um einen hohen Wirkungsgrad über den gesamten Laststrombereich zu erhalten. Das Bauelement kann auch im PWM-Modus betrieben werden, um eine geringe Ausgangsspannungswelligkeit zu erzielen. Seine DCS-Steuerungsarchitektur sorgt für ein hervorragendes Lasttransientenleistung und eine hohe Genauigkeit der Ausgangsspannung. Mit der I2C-Schnittstelle und einem speziellen VSEL-Pin kann die Ausgangsspannung schnell angepasst werden, um die Leistungsaufnahme der Last an die sich ständig ändernden Leistungsanforderungen der Applikation anzupassen. Die TPS6286x-Produktfamilie von Texas Instruments verfügt über zwei VSEL-Pins und vier werkseitig voreingestellte Spannungen, die eine Verwendung ohne die I2C-Schnittstelle ermöglichen.Merkmale
- 2,3 µA Betriebsruhestrom
- Schaltfrequenz: bis zu 4 MHz
- Ausgangsspannungsgenauigkeit: 1 %
- DVS-Ausgabe von 0,4 V bis 1,9875 V
- I2C-Nutzerschnittstelle zum Anpassen
- Voreinstellungen für die Ausgangsspannung
- Rampengeschwindigkeit
- VSEL-Pin zum Umschalten von VOUT während des Betriebs
- Power-Good-Anzeige
- Unterstützt eine Lösungsgröße von < 6 mm2
- Unterstützt eine Lösungshöhe von < 0,6 mm
- Winziges 8-Pin-WCSP-Gehäuse mit Rastermaß von 0,35 mm
- Optimierte Pinbelegung zur Unterstützung von 0201-Komponenten
Applikationen
- Wearable Elektronik
- Tragbare Elektronik
- Handys
- Medizinische Sensorpflaster und Patientenmonitore
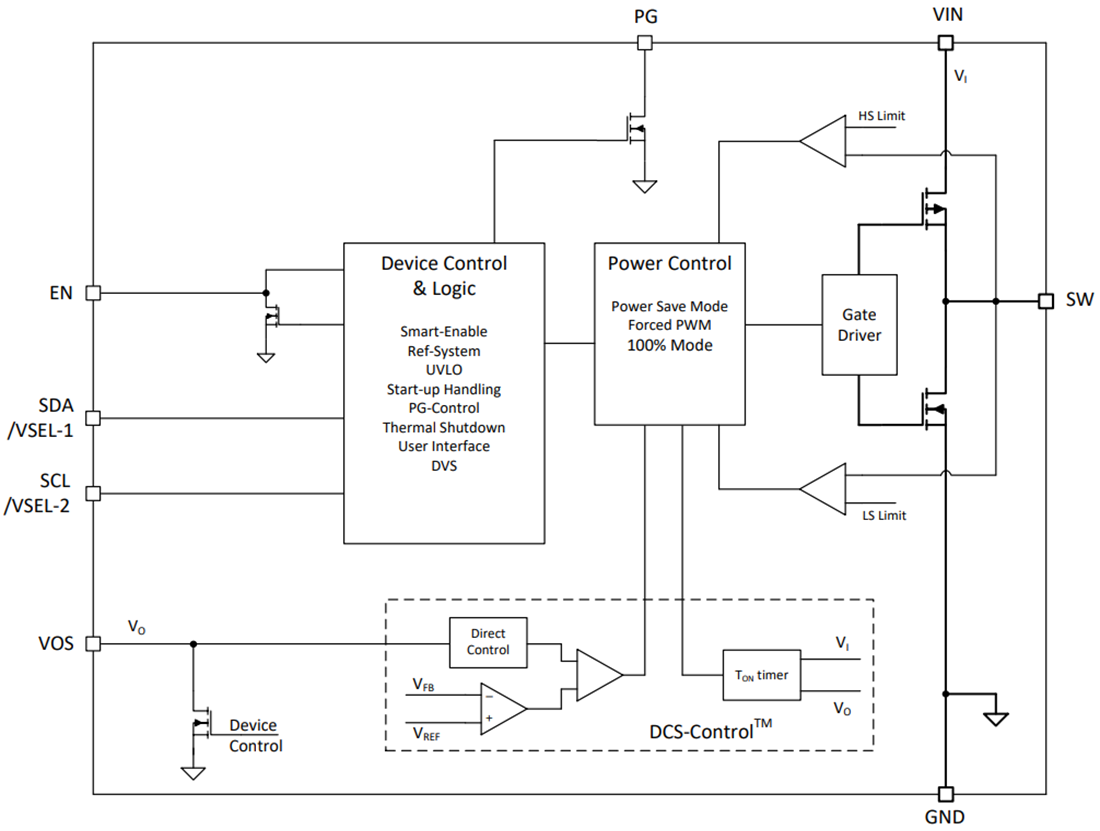
Funktionales Blockdiagramm
Veröffentlichungsdatum: 2020-09-17
| Aktualisiert: 2024-08-22
