Texas Instruments TPS6290x/TPS6290x-Q1 Abwärtswandler
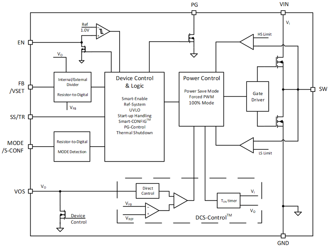
Die TPS6290x/TPS6290x-Q1 Abwärtswandler mit hohem Wirkungsgrad und niedrigem IQ von Texas Instruments sind kleine und flexible synchrone DC/DC-Abwärtswandler mit hohem Wirkungsgrad, die einfach zu verwenden sind. Eine wählbare Schaltfrequenz von 2,5 MHz oder 1,0 MHz ermöglicht die Verwendung von kleinen Induktivitäten und bietet ein schnelles Einschwingverhalten. Die Bauteile unterstützen mit der DCS-Control-Topologie eine hohe VOUT-Genauigkeit von ±1 %. Der große Eingangsspannungsbereich von 3 V bis 17 V unterstützt eine große Auswahl von Nenneingängen, wie z. B. 12-V-Versorgungsschienen, Einzellen- oder Mehrzellen-Li-Ionen und 5-V- oder 3,3-V-Schienen. Diese Bauteile haben einen Dauerausgangsstrom bis zu 1 A (TPS62901), 2 A (TPS62902) oder 3 A (TPS62903/TPS62903-Q1).Der TPS6290x/TPS6290x-Q1 von Texas Instruments kann bei leichten Lasten automatisch in den Stromsparmodus (wenn automatische PFM/PWM ausgewählt ist) wechseln, um einen hohen Wirkungsgrad aufrechtzuerhalten. Darüber hinaus verfügt das Bauteil über einen niedrigen typischen Ruhestrom von 4 µA, um einen hohen Wirkungsgrad bei sehr kleinen Lasten zu bieten. Der AEE (Automatic Efficiency Enhancement) bietet, sofern aktiviert, einen hohen Wirkungsgrad über VIN, VOUT und Laststrom. Das Bauteil enthält einen MODUS-/Smart-CONF-Eingang zur Einstellung des internen/externen Teilers, der Schaltfrequenz, der Ausgangsentladung und des automatischen Stromsparmodus oder des erzwungenen PWM-Betriebs.
Die Bauteile sind in einem kleinen 9-Pin-VQFN-Gehäuse von 1,50 mm × 2,00 mm mit einem Rastermaß von 0,5 mm verfügbar. Die TPS62903-Q1 Bauteile sind gemäß AEC-Q100 für Fahrzeuganwendungen zugelassen.
Merkmale
- Hoher Wirkungsgrad für ein großes Tastverhältnis und einen großen Lastbereich
- IQ = 4 µA (typisch)
- Wählbare Schaltfrequenz von 2,5 MHz und 1,0 MHz
- RDS(ON): 62 mΩ High-Side, 22 mΩ Low-Side
- Automatische Effizienzsteigerung (AEE)
- Kleines VQFN-Gehäuse von 1,5 mm × 2,0 mm mit einem Rastermaß von 0,5 mm
- Dauerausgangsstrom
- TPS62901/TPS62901-Q1: bis zu 1 A
- TPS62902/TPS62902-Q1: bis zu 2 A
- TPS62903/TPS62903-Q1: bis zu 3 A
- Rückkopplungsspannungsgenauigkeit über Temperatur (-40 °C bis 150 °C): ±0,9 %
- Konfigurierbare Ausgangsspannungsoptionen
- Externer VFB-Teiler: 0,6 V bis 5,5 V
- Interner VSET-Teiler: 16 Optionen zwischen 0,4 V und 5,5 V
- DCS-Control™-Topologie mit 100-%-Modus
- Hochflexibel und benutzerfreundlich
- Optimierte Pinbelegung für Einzelschicht-Routing
- Präziser Freigabeeingang
- Erzwungener PWM- oder automatischer Stromsparmodus
- Power-Good-Ausgang
- Wählbare aktive Ausgangsentladung
- Einstellbarer Soft-Start und Verfolgung
- Kein externer Bootstrap-Kondensator erforderlich
Applikationen
- Fabrikautomatisierung und -steuerung
- Gebäudeautomatisierung
- Rechenzentrums- und Unternehmens-Computer
- Motorantriebssysteme
- Stromzufuhr
- PC und Notebooks
Funktionales Blockdiagramm
