Texas Instruments TPS6291x Abwärtswandler
Texas Instruments TPS6291x Abwärtswandler sind synchrone Abwärtswandler mit hohem Wirkungsgrad, geringem Rauschen und geringem Stromwelligkeitsmodus. Die Bauteile sind ideal für rauschempfindliche Anwendungen, die üblicherweise einen LDO zur Nachregelung verwenden würden, wie z. B. Hochgeschwindigkeits-ADCs, Clock- und Jitter-Cleaner, Serializer, De-Serializer und Radaranwendungen. Die Bauteile arbeiten mit einer festen Schaltfrequenz von 2,2 MHz oder 1 MHz und können mit einem externen Taktgeber synchronisiert werden. Die TPS6291x Bauteile von Texas Instruments verfügen über einen Ausgangsstrom von 2 A (TPS62912) oder 3 A (TPS62913).Zur weiteren Reduzierung der Ausgangsspannungswelligkeit integriert das Bauteil eine Schleifenkompensation für den Betrieb mit einem optionalen L-C-Ferritperlenfilter der zweiten Stufe. Diese Funktion ermöglicht eine Ausgangsspannungswelligkeit von unter 10 µVRMS. Niederfrequenz-Rauschpegel, ähnlich einem rauscharmen LDO, werden durch Filterung der internen Spannungsreferenz mit einem Kondensator, der mit dem NR/SS-Pin verbunden ist, ermöglicht. Das optionale Spread-Spectrum-Modulationsschema verteilt die DC/DC-Schaltfrequenz über eine größere Spanne, wodurch die Mischungsspuren verringert werden.
Merkmale
- Niedriges Ausgangs-1/f-Rauschen von < 20 µVRMS (100 Hz bis 100 kHz)
- Niedrige Ausgangsspannungswelligkeit von < 10 µVRMS nach Ferritperle
- Hoher PSRR von > 65 dB (bis zu 100 kHz)
- Regelung mit Festfrequenz-Spitzenstrommodus: 2,2 MHz oder 1 MHz
- Synchronisierbar mit einem externen Taktgeber (optional)
- Integrierte Schleifenkompensation unterstützt Ferritperle für den L-C-Filter der zweiten Stufe mit 30-dB-Dämpfung (optional)
- Frequenzspreizungsmodulation (optional)
- Eingangsspannungsbereich: 3,0 V bis 17 V
- 0,8 V bis 5,5 V Ausgangsspannungsbereich
- 57 mΩ / 20 mΩ RDSon
- Genauigkeit der Ausgangsspannung von ±1%
- Präziser Freigabeeingang ermöglicht
- Benutzerdefinierte Unterspannungssperre
- Genaue Sequenzierung
- Einstellbarer Soft-Start
- Power-Good-Ausgang
- Ausgangsentladung (optional)
- Sperrschichttemperaturbereich: -40 °C bis +150 °C
- QFN von 2,0 mm × 2,0 mm mit einem Rastermaß von 0,5 mm
Applikationen
- Telekommunikationsinfrastruktur
- Prüf- und Messsysteme
- Luft-/Raumfahrt und Verteidigung (Radar/Avionik)
- Medizin
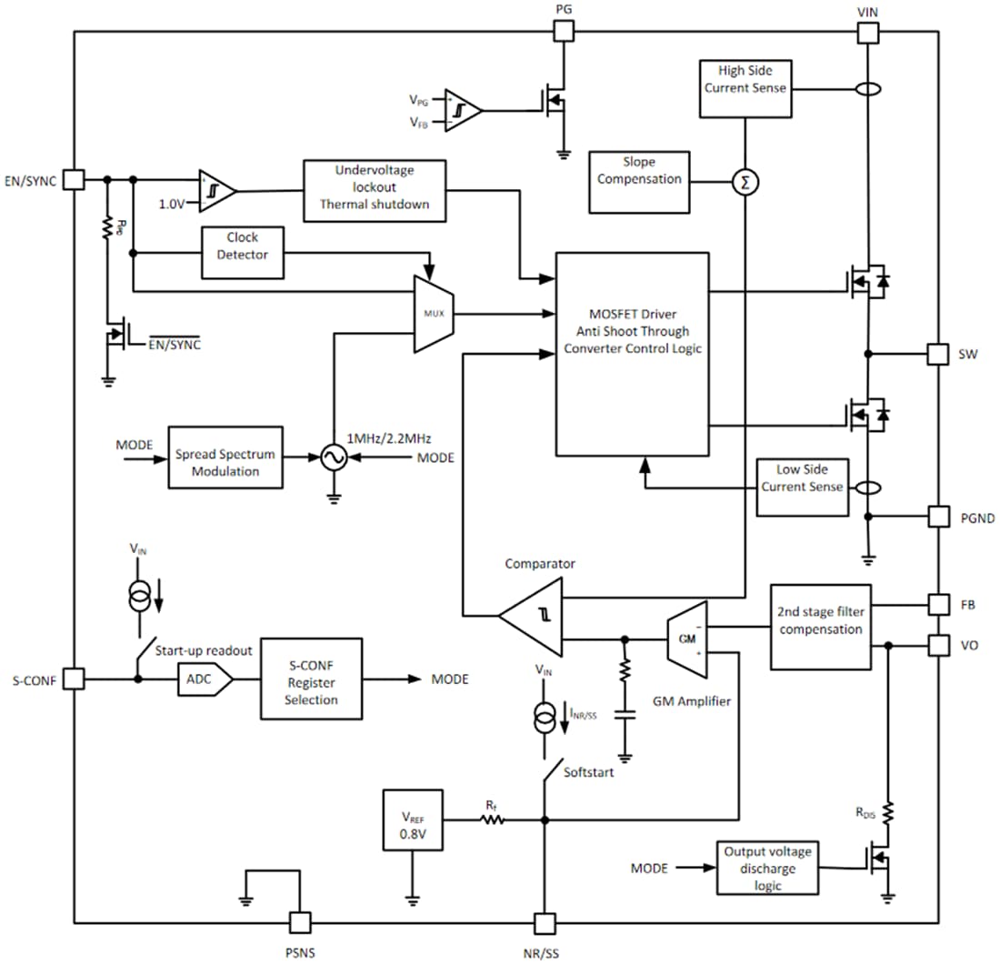
Funktionales Blockdiagramm
Veröffentlichungsdatum: 2021-04-16
| Aktualisiert: 2025-05-06
