Texas Instruments TPS629211-Q1 Abwärtswandler mit niedrigem IQ
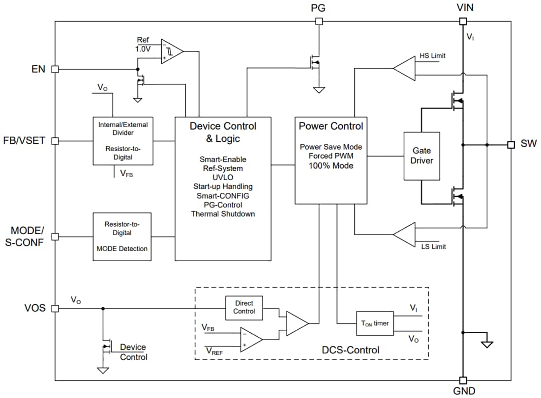
TPS629211-Q1 Low IQ Abwärtswandler von Texas Instruments sind hocheffiziente, kleine und sehr flexible synchrone DC/DC-Abwärtswandler, die einfach zu bedienen sind. Ein breiter Eingangsspannungsbereich von 3 V bis 10 V unterstützt verschiedene Systeme, die entweder von 9 V 5 V oder 3,3 V Versorgungsschienen, ein- oder mehrzelligen Li-Ion-Akkus gespeist werden. Der TPS629210-Q1 kann so konfiguriert werden, dass er entweder bei 2,5 MHz oder 1 MHz im erzwungenen PWM-Modus oder im variablen Frequenzmodus (automatische PFM) betrieben wird. Im automatischen PFM-Modus wechselt das Bauteil bei leichten Lasten automatisch In den Stromsparmodus, um einen hohen Wirkungsgrad aufrechtzuerhalten. Der niedrige Ruhestrom von 4 µA (typisch) bietet einen hohen Wirkungsgrad bis hinunter zu kleinsten Lasten.Der automatische Wirkungsgrad-Verbesserungsmodus (AEE) von Texas Instruments bietet einen hohen Umwandlungswirkungsgrad über den gesamten Betriebsbereich, ohne dass verschiedene Induktivitäten verwendet werden müssen, indem die Schaltfrequenz automatisch basierend auf den Eingangs- und Ausgangsspannungen angepasst wird. Neben der Auswahl des Schaltfrequenzverhaltens kann der MODE/S-CONF-Eingangspin auch zur Auswahl zwischen verschiedenen Kombinationen von externen und internen Rückkopplungsteilern sowie zur Aktivierung und Deaktivierung der Ausgangsspannungsentladefähigkeit verwendet werden. In der internen Rückkopplungskonfiguration kann ein Widerstand zwischen dem FB/VSET-Pin und GND verwendet werden, um zwischen 18 verschiedenen Ausgangsspannungsoptionen zu wählen.
Merkmale
- AEC-Q100-qualifiziert für Fahrzeuganwendungen:
- Sperrschicht-Betriebstemperaturbereich: -40 °C bis +150 °C
- HBM-ESD-Geräteklassifizierung Stufe 2
- CDM-ESD-Bauteilklassifizierung Stufe C4B
- Fähig für die funktionale Sicherheit
- Dokumentation zur Unterstützung des Designs von funktionalen Sicherheitssystemen ist verfügbar
- DCS-Control-Topologie mit hohem Wirkungsgrad
- Interne Kompensation
- Nahtloser PWM-/PFM-Übergang
- Niedriger Ruhestrom: 4 µA (typisch)
- Ausgangsstrom bis 1 A
- RDSON: 250 mΩ High-Side, 85 mΩ Low-Side
- Genauigkeit der Ausgangsspannung von ±1 %
- Konfigurierbare Ausgangsspannungsoptionen
- VFB externer Divider: 0,6 V bis 5,5 V
- Interner VSET-Teiler
- 18 Optionen zwischen 0,4 V und 5,5 V
- Flexibilität über den MODE/S-CONF-Pin
- Schaltfrequenz: 2,5 MHz oder 1,0 MHz
- Erzwungener PWM- oder automatischer (PFM) Energiesparmodus mit dynamischer Moduswechseloption
- Ausgangsentladung ein/aus
- Kein externer Bootstrap-Kondensator erforderlich
- Überstrom- und Übertemperaturschutz
- Modus für 100%-Tastverhältnis
- Präziser Freigabeeingang
- Power-Good-Ausgang
- Pin-zu-Pin-kompatibel mit den Bauteilen TPS629210-Q1, TPS629206-Q1, und TPS629203-Q1
- 0,5 mm Abstand, 8-poliges SOT-5X3-Gehäuse
Applikationen
- Erweiterte Fahrerassistenzsysteme (FAS)
- Automotive-Infotainment und -Kombiinstrumente
- Karosserieelektronik und Beleuchtung
Funktionales Blockdiagramm
