Texas Instruments TPS63025x Einzelinduktoren-Abwärts-/Aufwärtswandler
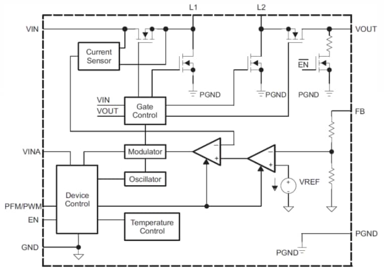
Die Texas Instruments TPS63025x Einzelinduktoren-Abwärts-/Aufwärtswandler sind hocheffiziente Abwärts-/Aufwärtswandler mit geringem Ruhestrom, die für Anwendungen geeignet sind, bei denen die Eingangsspannung höher oder niedriger als die Ausgangsspannung ist. Ausgangsströme können im Aufwärts-Modus bis 2A und im Abwärts-Modus bis 4A betragen. Der maximale durchschnittliche Strom in den Schaltern ist auf einen typ. Wert von 4A begrenzt. Der TPS63025x regelt die Ausgangsspannung über den gesamten Eingangsspannungsbereich durch automatisches Schalten zwischen dem Abwärts- oder dem Aufwärts-Modus. Der Abwärts-/Aufwärtswandler basiert auf einem Pulsweitenmodulations(PWM)-Regler mit Synchrongleichrichtung, um den höchsten Wirkungsgrad zu erhalten. Bei niedrigen Lastströmen wechselt der Wandler in den Energiesparmodus, um einen hohen Wirkungsgrad aufrecht zu halten.Merkmale
- Real Buck or Boost operation with an automatic and seamless transition between Buck and Boost operation
- 2.3V to 5.5V input voltage range
- 2A continuous output current: VIN≥ 2.5V, VOUT=3.3V
- Adjustable and fixed output voltage
- Efficiency up to 95% in Buck or Boost mode and up to 97% when VIN=VOUT
- 2.5MHz typical switching frequency
- 35µA operating Quiescent current
- Integrated soft start
- Power save mode
- True shutdown function
- Output capacitor discharge function
- Over-Temperature Protection (OTP) and Over-Current Protection (OCP)
- Wide capacitance selection
Applikationen
- Cellular phones
- Smartphones
- Tablets PC
- PC and smartphone accessories
- Point of Load (PoL) regulation
- Battery powered applications
Veröffentlichungsdatum: 2015-03-06
| Aktualisiert: 2022-03-11
