Texas Instruments TPS63901 Auf-/Abwärtswandler
Der Auf-/Abwärtswandler TPS63901 von Texas Instruments bietet einen hohen Wirkungsgrad bei extrem niedrigem Ruhestrom (typisch 75 nA). Das Bauteil verfügt über 32 benutzerprogrammierbare Ausgangsspannungseinstellungen von 1,8 V bis 5 V. Die dynamische Spannungsskalierungsoption ermöglicht die Umschaltung zwischen zwei Ausgangsspannungen während des Betriebs.Der TI TPS63901 Auf-/Abwärtswandler bietet einen großen Versorgungsspannungsbereich und eine programmierbare Eingangsstrombegrenzung (1 mA bis 100 mA und unbegrenzt). Diese Strombegrenzung und der Spannungsbereich machen das Bauteil ideal für den Einsatz mit einer Vielzahl von primären (3S Alkaline, 1S Li-MnO2, oder 1S Li-SOCl2) oder sekundären Batterietypen.
Die hohe Ausgangsstrombelastbarkeit unterstützt gängige HF-Standards wie Sub-1-GHz, BLE, LoRa, wM-Bus und NB-IoT.
Merkmale
- Eingangsspannungsbereich: 1,8 V bis 5,5 V
- Ausgangsspannungsbereich 1,8 V bis 5 V (100 mV-Schritte)
- Programmierbar mit externen Widerständen
- SEL-Pin zum Umschalten zwischen zwei Ausgangsspannungs-Voreinstellungen
- 400 mA Ausgangsstrom für VI ≥ 2,0 V, VO = 3,3 V
- Stapelbar: Parallelschaltung mehrerer Bauteile für höheren Ausgangsstrom
- Wirkungsgrad von > 90 % bei einem Laststrom von 10 µA
- Ruhestrom: 75 nA
- Abschaltstrom: 60 nA
- Einzelmodusbetrieb
- Modusübergänge zwischen Abwärts-, Auf-/Abwärts- und Aufwärts-Betrieb werden eliminiert
- Niedrige Ausgangswelligkeit
- Hervorragende Transientenleistung
- Robuste Betriebsmerkmale
- Integrierter Soft-Start
- Programmierbare Eingangsstrombegrenzung mit acht Einstellungen (1 mA bis 100 mA und unbegrenzt)
- Kurzschluss-Sicherung und Übertemperaturschutz am Ausgang
- Winzige Lösungsgröße
- Kleine 2,2-μh-Induktivität, einzelner 22-μF-Ausgangskondensator
- WCSP-Gehäuse mit 12 Kugeln, 1,5 mm × 1,15 mm, 0,35 mm Raster
Applikationen
- Smart-Watch
- Smart-Tracker
- Wearable Elektronik
- Medizinische Sensorpflaster und Patientenmonitore
- Smart Meter und Sensorknoten
- Smart-Elektronikschlösser
- Industrielles IoT (intelligente Sensoren) und NB-IoT
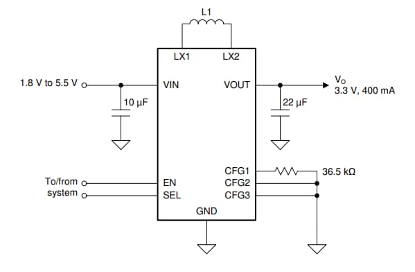
Vereinfachter Schaltplan
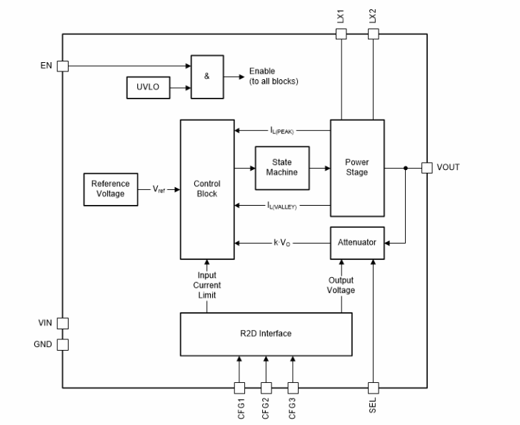
Blockdiagramm
Veröffentlichungsdatum: 2022-08-01
| Aktualisiert: 2022-08-09
