Texas Instruments TPS65132 Dual-Ausgang-Netzteil
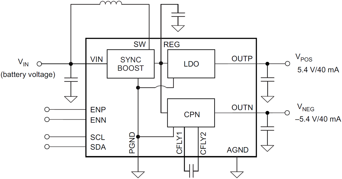
Texas Instruments TPS65132 Dual-Ausgang-Netzteil dient zur Versorgung positiv/negativ angetriebener Applikationen. Das Bauelement arbeitet mit einem einzigen Induktorschema für beide Ausgänge zur Bereitstellung der kleinstmöglichen Lösung für den Benutzer, einer kleinen Stückliste sowie eines hohen Wirkungsgrads. Die Bauelemente bieten die beste Leitungs- und Lastregelung und sind rauscharm. Mit seinem Eingangsspannungsbereich von 2,5 V bis 5,5 V ist es optimiert für Produkte, die mit einzelligen Batterien (Li-Ion, Ni-li, Lithium-Polymer) und festen 3,3-V- und 5-V-Schienen betrieben werden. Das TPS656132 bietet Optionen für 80 mA und 150 mA Ausgangsstrom mit Programmierbarkeit bis 40 mA.Merkmale
- Eingangsspannungsbereich: 2,5 V bis 5,5 V
- VPOS-Aufwärtswandler: 4 V bis 6 V (in Schritten von 0,1 V)
- VNEG invertierender Auf-/Abwärtswandler: –6 V bis -4 V (in Schritten von 0,1 V)
- Maximaler Ausgangsstrom: 80 mA oder 150 mA
- Ausgezeichneter kombinierter Wirkungsgrad
- > 85 % bei IOUT > 10 mA
- > 90 % bei IOUT > 40 mA
- Ausgezeichnete Leistungsfähigkeit
- Hervorragende Einschwingzeit
- 1,0 % Ausgangsgenauigkeit über den vollen Temperaturbereich
- I2C-Schnittstelle
- Programmierbare Einschalt-/Ausschalt-Sequenzierungsoptionen
- Flexible Programmierung für Ausgangsspannung
- Programmierbare aktive Ausgangsentladung
- >1000x programmierbarer nichtflüchtiger Speicher
- Unter- und Überspannungssperre sowie Übertemperaturschutz
- Zwei Gehäuseoptionen
- 15-Ball-CSP-Gehäuse
- 20-Pin-QFN-Gehäuse
Applikationen
- Kleine, mittelgroße bipolare LCD-Anzeigen
- Smartphone, Tablet
- Kamera, GPS
- Heim-Automatisierung, Point-of-Sales
- Wearables (Intelligente Uhren, Aktivitäts-Tracker)
- Allgemeine Split-Schienen-Stromversorgung
- Differentieller Audio-, Kopfhörerverstärker
- Messgeräte, Operationsverstärker, Komparator
- DAC/ADC
Funktionales Blockdiagramm
Veröffentlichungsdatum: 2017-06-14
| Aktualisiert: 2022-05-26
