Texas Instruments TPS65235 LNB-Spannungsregler

Der TPS65235 LNB-Spannungsregler von Texas Instruments ist für analoge und digitale Satellitenempfänger ausgelegt. Der TPS65235 ist ein monolithischer Spannungsregler mit einer I2C-Schnittstelle. Diese Schnittstelle liefert insbesondere die 13V bis 18V Stromversorgung und das 22kHz Tonsignal zum LNB-Abwärtswandler in der Parabolantenne oder zur Multischaltbox. Dieses Bauteile bietet eine komplette Lösung mit sehr geringer Komponentenanzahl, geringer Verlustleistung zusammen mit einem einfachen Design und einer standardmäßigen I2C-Schnittstelle. Der TPS65235 verfügt über eine hohe Leistungseffizienz. Der Aufwärtswandler enthält einen 140mΩ Leistungs-MOSFET, der bei einer wählbaren Schaltfrequenz von 1MHz oder 500kHz betrieben wird. Die Abfall-Spannung am Linearregler beträgt 0,8 V, um die Verlustleistung zu minimieren.

Merkmale

  • Vollständige Integrationslösung für LNB und I2C-Schnittstelle
  • DiSEqC 2.x- und DiSEqC 1.x-kompatibel
  • Unterstützt 5V-, 12V- und 15V-Stromschiene
  • Genaue Ausgangsstrombegrenzung bis zu 1000 mA mit externem Widerstand einstellbar
  • Aufwärtsschalter-Spitzenstrombegrenzung proportional zur LDO-Strombegrenzung
  • Aufwärtswandler mit internem Leistungsschalter mit niedrigem RDS(on) von 140 mΩ
  • Auswählbare Aufwärts-Schaltfrequenz 1 MHz oder 500 kHz
  • Dedizierter Freigabe-Pin für nicht-I2C-Applikation
  • Low-Drop-Ausgangs-LDO mit Push-Pull-Ausgangsstufe für VLNB-Ausgang
  • Eingebauter genauer 22 kHz-Tongenerator und externe Ton-Eingangsunterstützung
  • Unterstützt externen 44 kHz- und 22 kHz-Toneingang
  • Einstellbarer Soft-Start und Spannungs-Übergangszeit von 13 V bis 18 V
  • 650 mV bis 750 mV 22 kHz Ton-Amplitudenauswahl
  • I2C-Register zugänglich mit geringer EN
  • Dynamischer Kurzschlussschutz
  • Diagnose für Ausgangsspannungspegel, DiSEqC-Toneingang und -ausgang, Strompegel und Kabelverbindung
  • Wärmeschutz verfügbar
  • 20-Pin-, 3 mmx3 mm-WQFN-Gehäuse

Applikationen

  • Set-Top-Box-Satellitenempfänger
  • TV-Satellitenempfänger
  • PC-Karte für Satellitenempfänger
  • Sat-TV

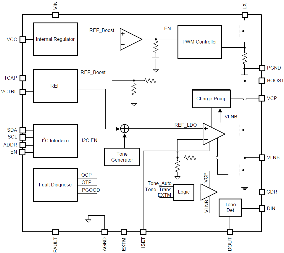
Funktionales Blockdiagramm

Blockdiagramm - Texas Instruments TPS65235 LNB-Spannungsregler
Veröffentlichungsdatum: 2016-01-20 | Aktualisiert: 2022-03-11