Texas Instruments TPS7A15 LDO-Spannungsregler
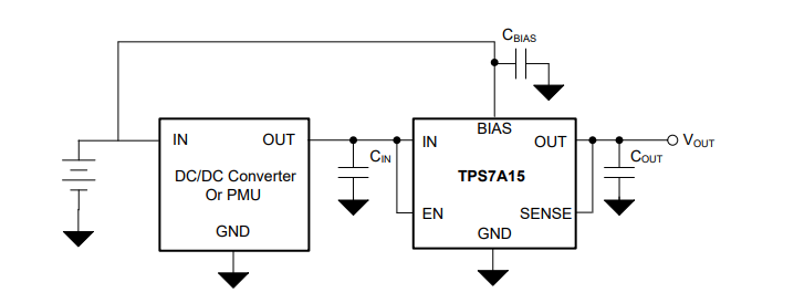
Die LDO-Spannungsregler TPS7A15 von Texas Instruments bieten ein außergewöhnliches Einschwingverhalten und eine 400-mA-Quelle mit hervorragender Wechselstromleistung (Last- und Leitungseinschwingverhalten). Das Bauteil bietet einen Eingangsspannungsbereich von 0,7 V bis 2,2 V und einen Ausgangsbereich von 0,5 V bis 2,05 V mit einer sehr hohen Genauigkeit von 1 % über Last, Leitung und Temperatur.Der Hauptstrompfad des Bauteils durchläuft den IN-Pin und kann ab einer Ausgangsspannung von nur 50 mV an eine Stromversorgung angeschlossen werden. Alle elektrischen Eigenschaften (einschließlich hervorragender Ausgangsspannungstoleranz, Einschwingverhalten und PSRR) sind für Eingangsspannungen spezifiziert, die 100 mV über der Ausgangsspannung liegen, was zu einem hohen praktischen Wirkungsgrad führt. Der TPS7A15 unterstützt sehr niedrige Eingangsspannungen, indem er eine höhere, extern gelieferte VBIAS-Schiene verwendet, die die interne Schaltung des LDO versorgt.
Der TPS7A15 ist mit einem aktiven Pull-Down-Schaltkreis ausgestattet, um den Ausgang im deaktivierten Zustand schnell zu entladen und einen bekannten Startzustand zu gewährleisten.
Der TPS7A15 ist in einem ultrakleinen 0,71 mm × 1,0 mm großen 6-Bump-DSBGA-Gehäuse erhältlich, das für platzbeschränkte Applikationen entwickelt wurde.
Merkmale
- Extrem niedriger Eingangsspannungsbereich: 0,7 V bis 2,2 V
- Hoher Wirkungsgrad:
- 80 mV (max .) Dropout bei 400 mA
- Spezifiziert für VIN = VOUT + 100 mV
- Hervorragendes Lasteinschwingverhalten bei 20 mV für ILOAD 1 mA bis 250 mA in 10 μs
- +1 %, -1,1 % Genauigkeit (Last, Leitung, Temperatur)
- 84 dB bei 1 kHz Hohe PSRR
- Verfügbar mit festen Ausgangsspannungen von 0,5 V bis 2,05 V (in 25 mV-Schritten)
- VBIAS-Bereich: 2,2 V bis 5,5 V
- 6-Pin, 1 mm x 0,71 mm DSBGA Gehäuse
- Aktive Ausgangsentladung
Applikationen
- Kameramodule
- Drahtlose Kopfhörer und Ohrhörer
- Smartwatches, Fitness-Tracker
- Smartphones und Tablets
- Tragbare medizinische Geräte
- Solid-State-Laufwerke (SSD)
Typische Applikations-Schaltung
Blockdiagramm
