Texas Instruments TPS7A21/TPA7A21-Q1 500-mA-Ultra-LDO-Regler
Die 500-mA-Ultra-Low Dropout-Spannungsregler (LDO) TPS7A21/TPA7A21-Q1 von Texas Instruments sind lineare Spannungsregler, die einen Ausgangsstrom von 500 mA liefern können. Das Bauteil bietet ein geringes Rauschen, einen hohen PSRR sowie eine hervorragende Last- und Leitungstransientenleistung, um den Anforderungen von HF- und anderen empfindlichen Analogschaltungen gerecht zu werden. Innovative Designtechniken führen zu einer rauscharmen Leistung, ohne dass ein externer Rausch-Bypass-Kondensator hinzugefügt werden muss. Der niedrige Ruhestrom des TPS7A21/TPA7A21-Q1 ist eine gute Wahl für batteriebetriebene Systeme. Der TPS7A21/TPA7A21-Q1 von Texas Instruments verfügt über einen Eingangsspannungsbereich von 2,0 V bis 6,0 V und einen Ausgangsspannungsbereich von 0,8 V bis 5,5 V, der verschiedene Systemanforderungen unterstützt. Die interne Präzisionsreferenzschaltung ermöglicht eine hervorragende Genauigkeit: die maximale Ausgangsspannungstoleranz beträgt 1,5 % bei Last-, Leitungs- und Temperaturschwankungen.Eine interne Sanftanlaufschaltung hilft bei der Steuerung des Einschaltstroms und minimiert so den Eingangsspannungsabfall während des Anlaufens. Der LDO ist mit kleinen Keramikkondensatoren stabil und ermöglicht so eine kleine Gesamtgröße der Lösung. Eine Smart-Aktivierungseingangsschaltung mit einem intern gesteuerten Pulldown-Widerstand hält den LDO auch dann deaktiviert, wenn der EN-Pin nicht angeschlossen ist, und trägt dazu bei, externe Komponenten zu eliminieren, die andernfalls zum Herunterziehen des EN-Eingangs erforderlich wären. Die TPA7A21-Q1 Bauteile sind für Fahrzeuganwendungen AEC-Q100-qualifiziert.
Merkmale
- Sehr geringer IQ von 6,5 µA
- Eingangsspannungsbereich: 2,0 V bis 6,0 V
- Ausgangsspannungsbereich: 0,8 V bis 5,5 V (50-mV-Stufen)
- Hohe PSRR: 91 dB bei 1 kHz
- Niedriges Ausgangsspannungsrauschen von 7,7 µVRMS
- Low-Dropout-Controller
- 175 mV (max.) bei 500 mA (2,5 V, VOUT)
- Smart-Freigabe (EN)-Pull-Down
- ±1,5 % Ausgangsspannungstoleranz
- Stabil mit 1-µF-Keramik-Ausgangskondensatoren
- Sperrschicht-Betriebstemperatur: -40 °C bis + 125 °C
- Leistungs-DSBGA-Gehäuse:0,602 mm × 0,602 mm
Applikationen
- Mobiltelefone und Tablets
- Wearables
- IP-Kameras
- Tragbare medizinische Geräte
- Smart Meter und Feldtransmitter
- HF, PLL, VCO und Taktnetzteile
- Motorantriebe
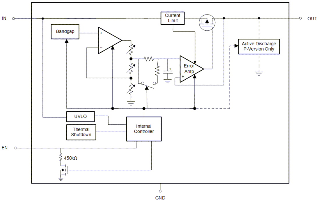
Funktionales Blockdiagramm
Veröffentlichungsdatum: 2022-03-25
| Aktualisiert: 2025-08-01
