Texas Instruments TPS7A4701 HF LDO Spannungsregler
Der LDO-Spannungsregler TPS7A4701 RF von Texas Instruments wurde für analoge, geräuschempfindliche Präzisions-Leistungsschaltkreise konzipiert, wie sie in Industrie, Medizin- und Prüf- und Messtechnik eingesetzt werden. In diesen Bereichen werden hohe Eingangsspannungen in Kombination mit genauen und reproduzierbaren Messungen gefordert, was außergewöhnlich reine Spannungssignale voraussetzt, die leistungsstarke analoge Schaltkreise, wie Operationsverstärker, D/A-Wandler, A/D-Wandler und andere Sensortypen speisen.Merkmale
- Input Voltage Range +3V to +36V
- Output Voltage Noise 4.17μVRMS (10Hz, 100kHz)
- Power-Supply Ripple Rejection
- 82dB (100Hz)
- ≥ 55dB (10Hz, 10MHz)
- Available in Two Versions
- ANY-OUT™ (Adjustable Output via PCB Layout)
- No External Resistors or Feed-Forward Capacitors Required
- Output Voltage Range: +1.4V to +20.5V
- Adjustable (TPS7A4701 only)
- Output Voltage Range: +1.4V to +34V
- ANY-OUT™ (Adjustable Output via PCB Layout)
- Output Current 1A
- Dropout Voltage 307mV at 1A
- CMOS Logic Level-Compatible Enable Pin
- Built-In Fixed Current Limit and Thermal Shutdown
- Available in High Thermal Performance Package 5mm × 5mm QFN
- Operating Temperature Range -40°C to +125°C
Applikationen
- Voltage-controlled oscillators (VCO)
- Frequency synthesizers
- Test and measurement
- Instrumentation, medical, and audio
- RX, TX, and PA circuitry
- Supply rails for operational amplifiers, DACs, ADCs, and more
- Post DC-DC converter regulation and ripple filtering
- Base stations and telecom infrastructure
- +12V and +24V industrial buses
Datasheets
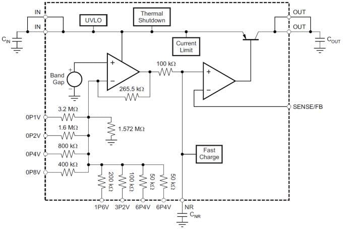
Block Diagram
Veröffentlichungsdatum: 2014-01-29
| Aktualisiert: 2022-05-31
