Texas Instruments TPS7A53B Ultra-Low-Dropout-Regler (LDOs)
Die Ultra-Low-Dropout-Regler (LDOs) TPS7A53B von Texas Instruments sind rauscharme (4,6 µVRMS) Linearregler mit extrem niedrigem LDO, die 3 A mit einem maximalem Dropout von nur 110 mV beziehen können. Die Ausgangsspannung des Bauteils ist über einen externen Widerstandsteiler von 0,5 V bis 5,15 V einstellbar.Die Kombination aus geringem Rauschen (4,6 µVRMS), hoher Ausgangsstromfähigkeit und hoher PSRR macht den TPS7A53B zu einer hervorragenden Lösung für die Stromversorgung rauschempfindlicher Komponenten. Zu den Anwendungen gehören Hochgeschwindigkeitskommunikation, Video, Medizin oder Prüf- und Messtechnik. Die hohe PSRR und die geringe Rauschleistung dieses Bauteils begrenzen das von der Stromversorgung erzeugte Phasenrauschen und den Taktjitter, was dieses Bauteil zu einer guten Wahl für die Stromversorgung von leistungsstarken Serialisierern und Deserialisierern (SerDes), Analog-Digital-Wandlern (ADCs) und Digital-Analog-Wandlern (DACs) ist. Insbesondere HF-Verstärker profitieren von der hohen Leistung und der 5,15 V Ausgangsleistung des Bauteils.
Digitale Lasten, die einen Betrieb mit niedriger Eingangsspannung und niedriger Ausgangsspannung (LILO) erfordern, die außergewöhnliche Genauigkeit (0,5 % Überlast und Temperatur), Fernabtastung, das ausgezeichnete Einschwingverhalten und die Sanftanlauffähigkeiten des TPS7A53B bieten eine optimale Systemleistung. Das Design des TPS7A53B von Texas Instruments macht ihn zu einem vielseitigen, einstellbaren Spannungsregler. Diese Vielseitigkeit macht das Bauteil zur ersten Wahl für analoge Lasten wie spannungsgesteuerte Oszillatoren (VCOs), ADCs, DACs und Bildsensoren sowie für digitale Lasten wie SerDes, FPGAs und DSPs.
Merkmale
- 0,5 % Genauigkeit über Leitung, Last und Temperatur mit BIAS
- 4,6 µVRMS Ausgangsspannungsrauschen
- 110 mV (max) bei 3 A mit BIAS-Low-Dropout
- Betriebsspannungsunterdrückung (PSRR)
- 48 dB at 500 kHz
- Einstellbarer Ausgangsspannungsbereich: 0,5 V bis 5,15 V
- Eingangsspannungsbereich
- Ohne BIAS: 1,4 V bis 6,5 V
- Mit BIAS: 1,1 V bis 6,5 V
- Einstellbare Einschaltautomatik mit Sanftanlauf
- Open-Drain, Power-Good-Ausgang (PG)
- 12-poliges VQFN-Gehäuse, 2,5 mm × 2,2 mm
Applikationen
- Makro-Remote-Radio-Units (RRU)
- Backhaul-Einheiten für den Außenbereich
- Aktive Antennensystem mMimo (AAS)
- Ultraschall-Scanner
- Labor- und Feldmessgeräte
- Sensor, Bildgebung und Radar
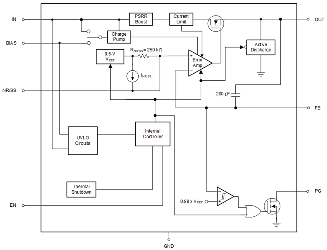
Funktionales Blockdiagramm
