Texas Instruments TPS7A83A Low-Dropout Voltage Regulators
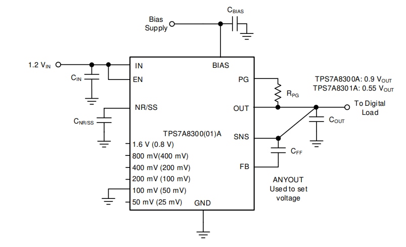
Texas Instruments TPS7A83A Low-Dropout Voltage Regulators are capable of sourcing a 2A load with only 125mV of maximum dropout. TI TPS7A83A features output voltages that are fully user-adjustable (up to 3.95V) using a PCB layout without the need for external resistors or feed-forward capacitors, reducing overall component count. For higher output voltage applications, these devices achieve output voltages up to 5V with the use of external resistors. TPS7A83A supports very low input voltages (down to 1.1V) with the use of an additional BIAS rail. TPS7A83A is designed to power up noise-sensitive components in high-speed communication applications.Features
- 200mV (max) at 2A Low dropout
- 0.75% (max) Accuracy over the line, load, and temperature with BIAS
- Output voltage noise of 4.4μVRMS at 0.8V output
- Input voltage range:
- 1.4V to 6.5V Without BIAS
- 1.1V to 6.5V With BIAS
- TPS7A8300A output voltage range:
- 0.8V to 5.2V Adjustable operation
- 0.8V to 3.95V ANY-OUT™ operation
- TPS7A8301A output voltage range:
- 0.5V to 5.2V Adjustable operation
- 0.5V to 2.075V ANY-OUT™ operation
- Power-supply ripple rejection of 40dB at 500kHz
- Excellent load transient response
- Adjustable soft-start inrush control
- Open-drain power-good (PG) output
Applications
- Macro remote radio units (RRU)
- Outdoor backhaul units
- Active antenna system mMIMO (AAS)
- Ultrasound scanners
- Lab and field instrumentation
- Sensor, imaging, and radar
Videos
Typical Application Circuit
Veröffentlichungsdatum: 2013-10-02
| Aktualisiert: 2022-03-21
