Texas Instruments TPS7H1121EVM Evaluierungsmodul
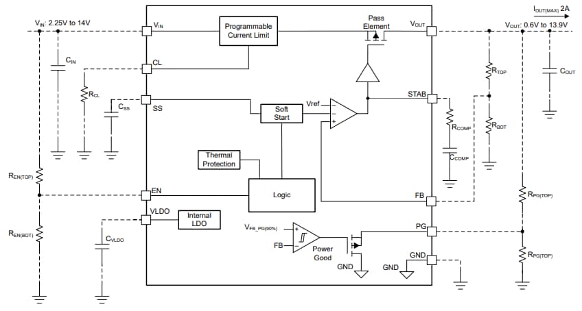
Das TPS7H1121EVM Evaluierungsmodul von Texas Instruments wurde entwickelt, um den Funktionsumfang und die Vielseitigkeit des TPS7H1121-SEP LDO-Reglers in einem Kunststoffgehäuse einfach zu demonstrieren. Das TPS7H1121EVM Board bietet Footprints, die mit zusätzlichen Bauelementen bestückt werden können, um das Testen benutzerdefinierter Konfigurationen zu ermöglichen. Darüber hinaus bietet das TPS7H1121EVM von TI Testpunkte und SMA-Steckverbinder für eine einfache Leistungsvalidierung.Merkmale
- Eingangsspannungsbereich von 2,25 V bis 14 V
- Maximaler Ausgangsstrom von 2 A
- ±1,5 % Genauigkeit in Bezug auf Leitung, Last und Temperatur
- Extern geregelte 5-V-PGOOD-Versorgung
- Optionaler externer Regelkreis mittels STAB-Pin
Übersicht
Blockdiagramm
Veröffentlichungsdatum: 2025-09-12
| Aktualisiert: 2025-09-19
